Warning:
JavaScript is turned OFF. None of the links on this page will work until it is reactivated.
If you need help turning JavaScript On, click here.
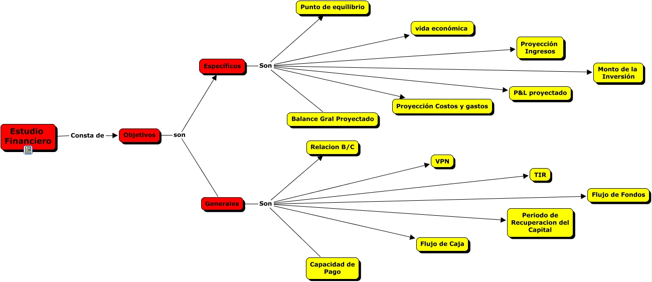
Este Cmap, tiene información relacionada con: EstudioFinanciero, Específicos Son P&L proyectado, Específicos Son vida económica, Objetivos son Específicos, Generales Son Periodo de Recuperacion del Capital, Específicos Son Proyección Ingresos, Estudio Financiero Consta de Objetivos, Específicos Son Balance Gral Proyectado, Objetivos son Generales, Específicos Son Proyección Costos y gastos, Generales Son TIR, Generales Son Flujo de Fondos, Generales Son Capacidad de Pago, Específicos Son Punto de equilibrio, Generales Son Relacion B/C, Generales Son VPN, Específicos Son Monto de la Inversión, Generales Son Flujo de Caja