Warning:
JavaScript is turned OFF. None of the links on this page will work until it is reactivated.
If you need help turning JavaScript On, click here.
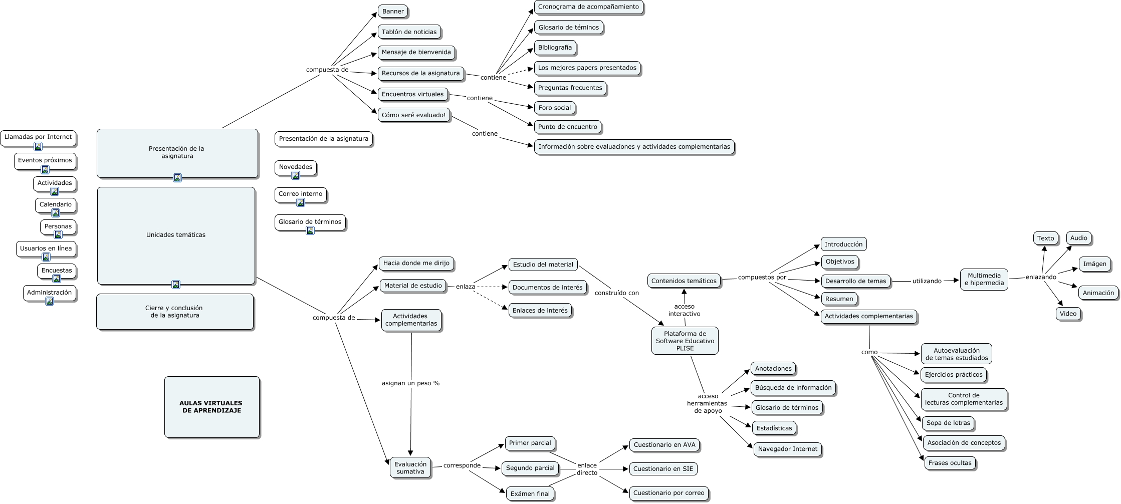
Este Cmap, tiene información relacionada con: Estructura Aula Virtual, Desarrollo de temas utilizando Multimedia e hipermedia, Presentación de la asignatura compuesta de Banner, Contenidos temáticos compuestos por Introducción, Primer parcial enlace directo Cuestionario en AVA, Presentación de la asignatura compuesta de Cómo seré evaluado!, Segundo parcial enlace directo Cuestionario en SIE, Recursos de la asignatura contiene Bibliografía, Segundo parcial enlace directo Cuestionario por correo, Primer parcial enlace directo Cuestionario en SIE, Presentación de la asignatura compuesta de Tablón de noticias, Multimedia e hipermedia enlazando Audio, Actividades complementarias asignan un peso % Evaluación sumativa, Exámen final enlace directo Cuestionario en AVA, Presentación de la asignatura compuesta de Mensaje de bienvenida, Presentación de la asignatura compuesta de Recursos de la asignatura, Estudio del material construído con Plataforma de Software Educativo PLISE, Multimedia e hipermedia enlazando Imágen, Plataforma de Software Educativo PLISE acceso herramientas de apoyo Estadísticas, Multimedia e hipermedia enlazando Animación, Cómo seré evaluado! contiene Información sobre evaluaciones y actividades complementarias