Warning:
JavaScript is turned OFF. None of the links on this page will work until it is reactivated.
If you need help turning JavaScript On, click here.
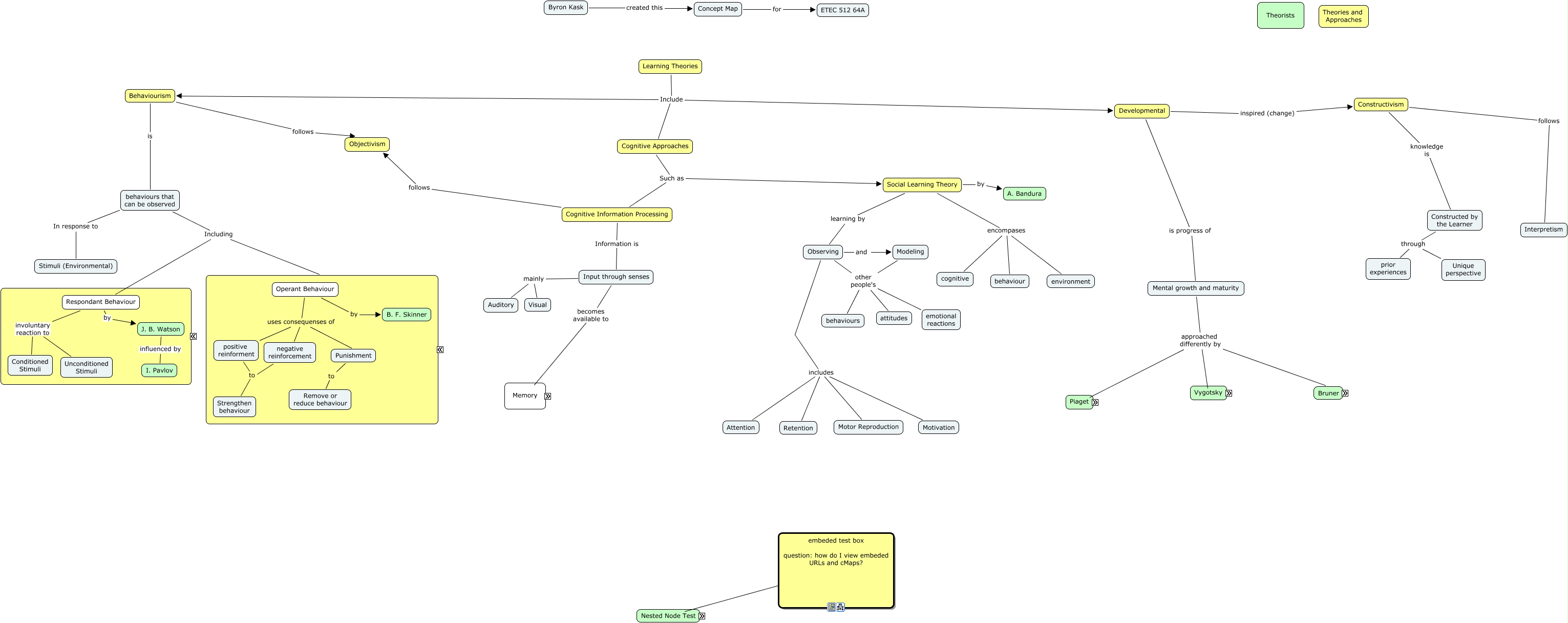
This Concept Map, created with IHMC CmapTools, has information related to: Byron Kask Learning Theories Snapshot Oct 24, 2008, Creating Disequilibrium aided by Collaborative Activities, Jean Piaget instrcutional considerations Creating Disequilibrium, Cognitive Approaches Such as Social Learning Theory, observing learning methods of study includes Cross-species comparrisons, Constructivism knowledge is Constructed by the Learner, Symbolic Stage applicable to All learner, Short-Term memory triggers Long-Term memory, Modification of stimulus by people changed Natural setting, Social Learning Theory encompases behaviour, Observing other people's behaviours, Iconic Stage applicable to All learner, Jerome Bruner Instrctional Considerations Challenges should promt further learning, Jerome Bruner Instrctional Considerations Discovery as a learning outcome, Lev Vygotsky stressed Modification of stimulus, Behaviourism is behaviours that can be observed, Behaviourism follows Objectivism, Modeling other people's attitudes, Mental growth and maturity approached differently by Jean Piaget, Modeling other people's behaviours, Cognitive Approaches Such as Cognitive Information Processing