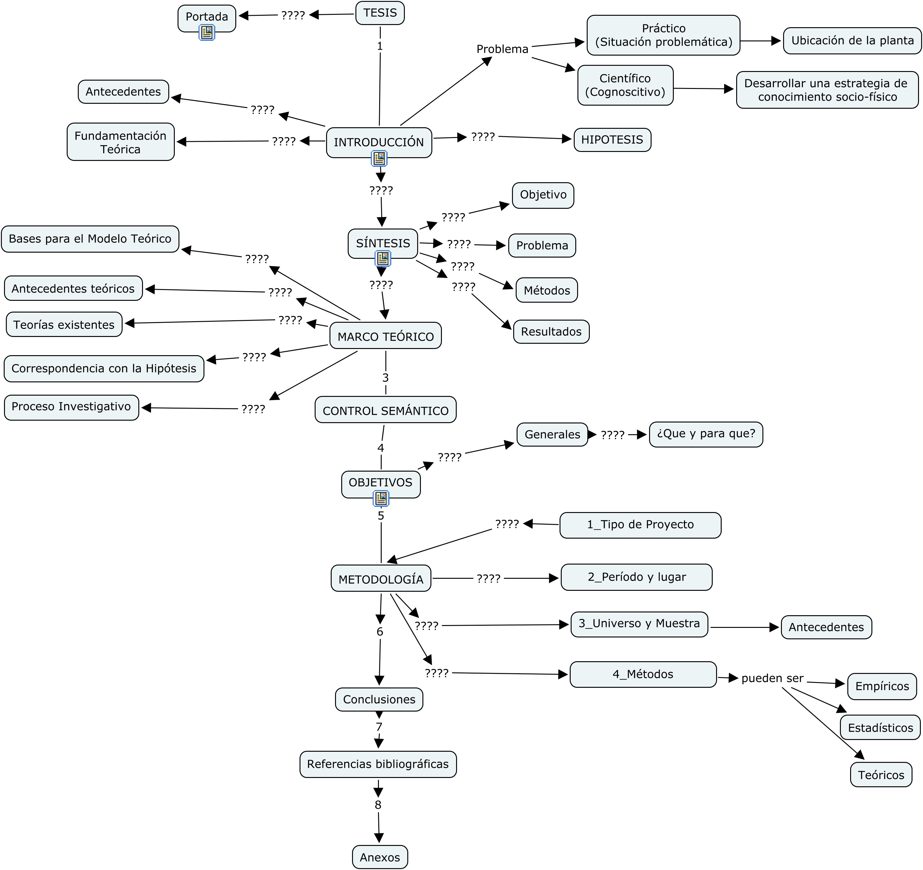
IHMC Public Cmaps

    Tesis Nestor

        Recursos para Tesis Nestor
        00_PORTADA.doc
        01_SINTESIS.doc
        02_INTRODUCCION.doc
        04_OBJETIVOS.doc
        05_METODOLOGIA.doc
        05_Metodología.cmap
        05_METODOLOGIA_02.doc
        06_PROPUESTA.docx
        tapas1 copia.jpg
        Tesis Nestor.cmap
        Tesis Nestor.jpg