Warning:
JavaScript is turned OFF. None of the links on this page will work until it is reactivated.
If you need help turning JavaScript On, click here.
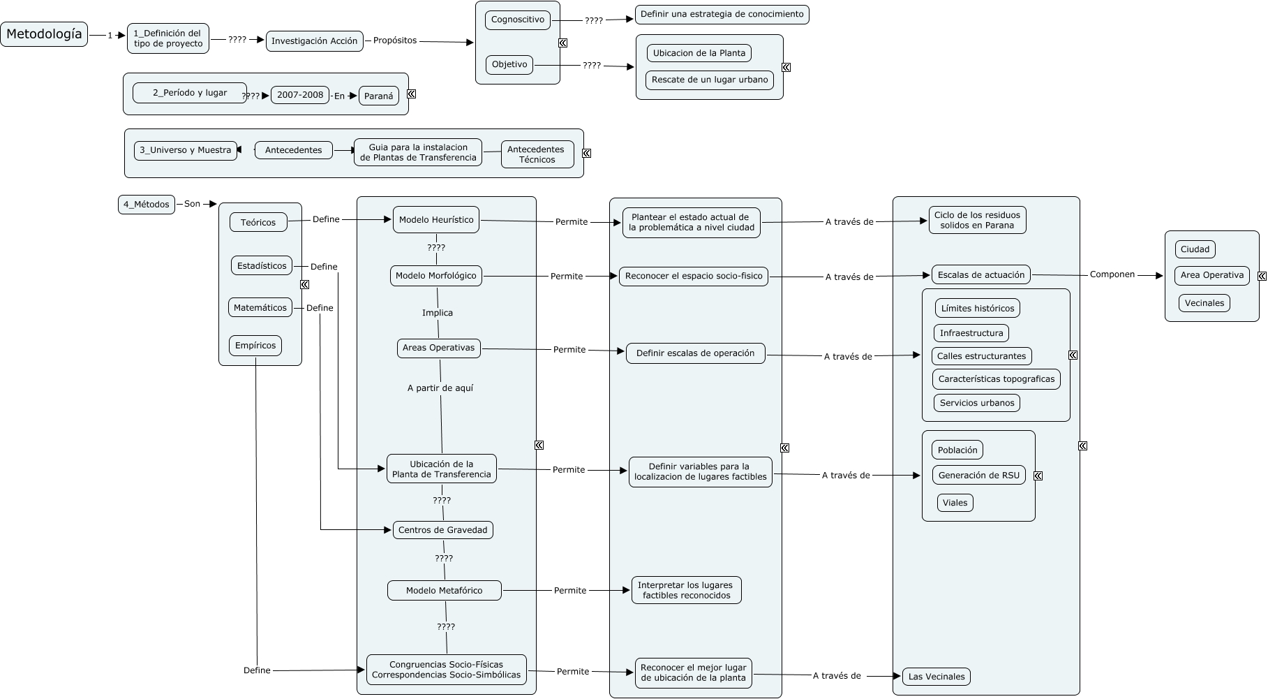
Este Cmap, tiene información relacionada con: 05_Metodología, Modelo Metafórico ???? Congruencias Socio-Físicas Correspondencias Socio-Simbólicas, 2007-2008 En Paraná, Reconocer el mejor lugar de ubicación de la planta A través de Las Vecinales, Metodología 1 1_Definición del tipo de proyecto, Estadísticos Define Ubicación de la Planta de Transferencia, Ubicación de la Planta de Transferencia ???? Centros de Gravedad, Modelo Heurístico Permite Plantear el estado actual de la problemática a nivel ciudad, Plantear el estado actual de la problemática a nivel ciudad A través de Ciclo de los residuos solidos en Parana, Definir variables para la localizacion de lugares factibles A través de ????, 3_Universo y Muestra ???? Antecedentes, Escalas de actuación Componen ????, Modelo Metafórico Permite Interpretar los lugares factibles reconocidos, Definir escalas de operación A través de ????, Empíricos Define Congruencias Socio-Físicas Correspondencias Socio-Simbólicas, Ubicación de la Planta de Transferencia Permite Definir variables para la localizacion de lugares factibles, 1_Definición del tipo de proyecto ???? Investigación Acción, Antecedentes ???? Guia para la instalacion de Plantas de Transferencia, Objetivo ???? ????, 4_Métodos Son ????, Cognoscitivo ???? Definir una estrategia de conocimiento