Warning:
JavaScript is turned OFF. None of the links on this page will work until it is reactivated.
If you need help turning JavaScript On, click here.
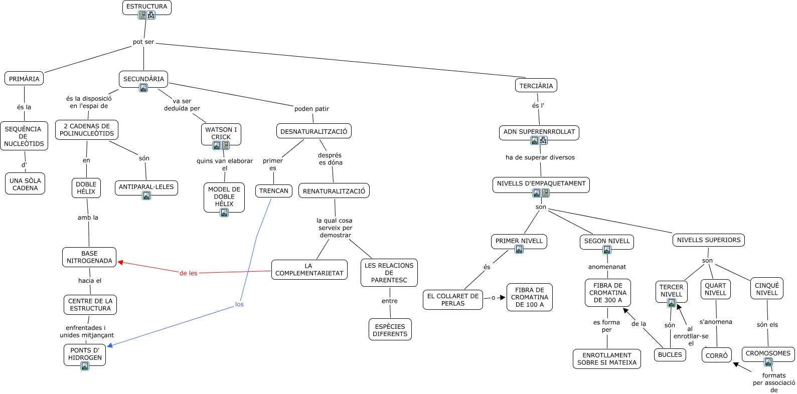
Este Cmap, tiene información relacionada con: ett, NIVELLS SUPERIORS son QUART NIVELL, 2 CADENAS DE POLINUCLEÒTIDS en DOBLE HÈLIX, EL COLLARET DE PERLAS o FIBRA DE CROMATINA DE 100 A, PRIMER NIVELL és EL COLLARET DE PERLAS, 2 CADENAS DE POLINUCLEÒTIDS són ANTIPARAL·LELES, DESNATURALITZACIÓ després es dóna RENATURALITZACIÓ, NIVELLS D'EMPAQUETAMENT son PRIMER NIVELL, TERCER NIVELL són BUCLES, SECUNDÀRIA va ser deduïda per WATSON I CRICK, BUCLES de la FIBRA DE CROMATINA DE 300 A, CORRÓ al enrotllar-se el TERCER NIVELL, SECUNDÀRIA és la disposició en l'espai de 2 CADENAS DE POLINUCLEÒTIDS, ESTRUCTURA pot ser PRIMÀRIA, NIVELLS SUPERIORS son TERCER NIVELL, PRIMÀRIA és la SEQUÈNCIA DE NUCLEÒTIDS, RENATURALITZACIÓ la qual cosa serveix per demostrar LA COMPLEMENTARIETAT, WATSON I CRICK quins van elaborar el MODEL DE DOBLE HÈLIX, SEGON NIVELL anomenanat FIBRA DE CROMATINA DE 300 A, NIVELLS D'EMPAQUETAMENT son SEGON NIVELL, NIVELLS SUPERIORS son CINQUÈ NIVELL