Warning:
JavaScript is turned OFF. None of the links on this page will work until it is reactivated.
If you need help turning JavaScript On, click here.
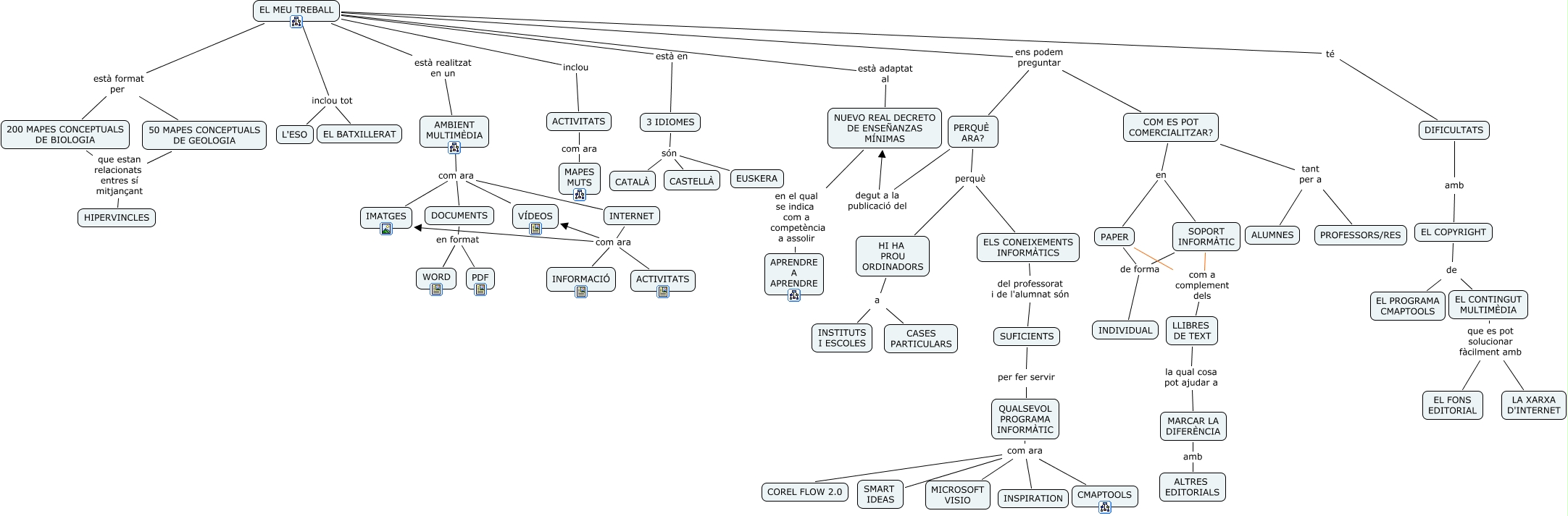
Este Cmap, tiene información relacionada con: meu_treball, SOPORT INFORMÀTIC com a complement dels LLIBRES DE TEXT, QUALSEVOL PROGRAMA INFORMÀTIC com ara CMAPTOOLS, EL MEU TREBALL està realitzat en un AMBIENT MULTIMÈDIA, EL MEU TREBALL inclou tot EL BATXILLERAT, QUALSEVOL PROGRAMA INFORMÀTIC com ara MICROSOFT VISIO, EL MEU TREBALL inclou ACTIVITATS, EL MEU TREBALL ens podem preguntar PERQUÈ ARA?, COM ES POT COMERCIALITZAR? tant per a PROFESSORS/RES, SOPORT INFORMÀTIC de forma INDIVIDUAL, COM ES POT COMERCIALITZAR? en PAPER, PAPER de forma INDIVIDUAL, DOCUMENTS en format WORD, MARCAR LA DIFERÈNCIA amb ALTRES EDITORIALS, INTERNET com ara IMATGES, INTERNET com ara ACTIVITATS, 3 IDIOMES són EUSKERA, LLIBRES DE TEXT la qual cosa pot ajudar a MARCAR LA DIFERÈNCIA, PERQUÈ ARA? degut a la publicació del NUEVO REAL DECRETO DE ENSEÑANZAS MÍNIMAS, HI HA PROU ORDINADORS a CASES PARTICULARS, AMBIENT MULTIMÈDIA com ara DOCUMENTS