Warning:
JavaScript is turned OFF. None of the links on this page will work until it is reactivated.
If you need help turning JavaScript On, click here.
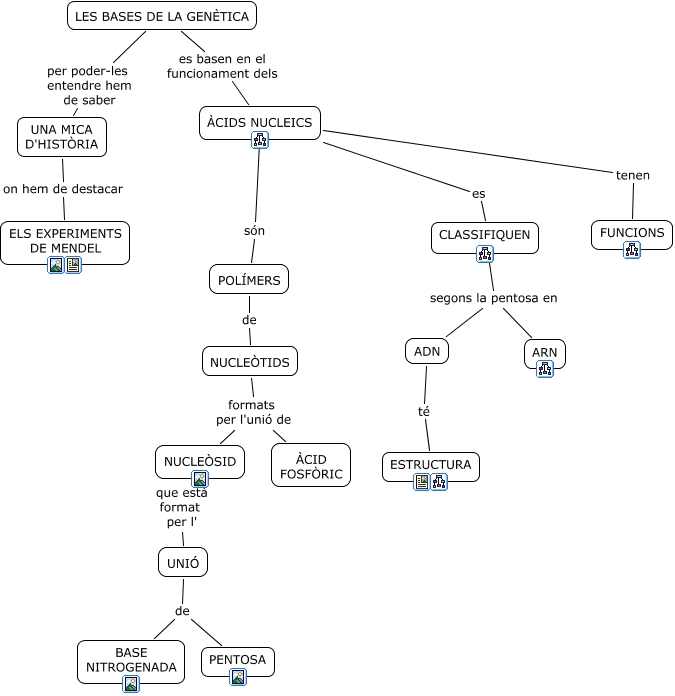
Este Cmap, tiene información relacionada con: bases_gen, ÀCIDS NUCLEICS tenen FUNCIONS, ÀCIDS NUCLEICS són POLÍMERS, UNIÓ de PENTOSA, UNA MICA D'HISTÒRIA on hem de destacar ELS EXPERIMENTS DE MENDEL, NUCLEÒTIDS formats per l'unió de ÀCID FOSFÒRIC, NUCLEÒSID que està format per l' UNIÓ, LES BASES DE LA GENÈTICA es basen en el funcionament dels ÀCIDS NUCLEICS, NUCLEÒTIDS formats per l'unió de NUCLEÒSID, LES BASES DE LA GENÈTICA per poder-les entendre hem de saber UNA MICA D'HISTÒRIA, CLASSIFIQUEN segons la pentosa en ADN, UNIÓ de BASE NITROGENADA, ÀCIDS NUCLEICS es CLASSIFIQUEN, ADN té ESTRUCTURA, POLÍMERS de NUCLEÒTIDS, CLASSIFIQUEN segons la pentosa en ARN