Warning:
JavaScript is turned OFF. None of the links on this page will work until it is reactivated.
If you need help turning JavaScript On, click here.
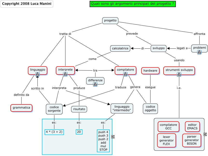
Questa Mappa Concettuale ha informazioni correlate a: ling-int-comp, interprete interpreta linguaggio "intermedio", codice sorgente es: 4 * (3 + 2), hardware esegue codice oggetto, linguaggio "intermedio" es: push 4 push 3 push 2 add mul STOP, progetto tratta di interprete, problemi legati a sviluppo, progetto tratta di compilatore, calcolatrice come interprete, interprete interpreta codice sorgente, sviluppo usando strumenti sviluppo, compilatore traduce codice sorgente, codice sorgente scritto in linguaggio, sviluppo di calcolatrice, differenze tra compilatore, differenze tra interprete, interprete produce risultato, progetto tratta di linguaggio, compilatore genera linguaggio "intermedio", progetto prevede sviluppo, linguaggio definito da grammatica