IHMC Public Cmaps

        Educación y TIC
        Teorias de la Educación a Distancia

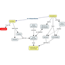
            CETA-A2.1 Teoría del estudio independiente de Wedemeyer.cmap
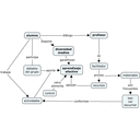
            CETA-A2.2 Teoría del estudio independiente de Moore.cmap
            CETA-A2.3 Teoría de la Industrialización de Otto Petters.cmap
            CETA-A2.4 Teoría de la interacción y la comunicación de Holmberg.cmap
            CETA-A2.5 Andragogía de Knowles.cmap
            CETA-A2.6 Sintesis de teorías clásicas de Perraton.cmap
            CETA-A2.7 Teoría de equivalencia.cmap
            CETA-A2.8 Marco teorético de Keegan.cmap
            CETA-A2 Adolfo Muñoz Aguilar.cmap