Warning:
JavaScript is turned OFF. None of the links on this page will work until it is reactivated.
If you need help turning JavaScript On, click here.
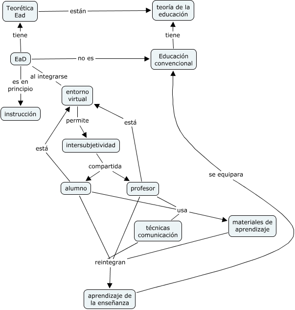
Este mapa conceptual tiene información relacionada a: CETA-A2.8 Marco teorético de Keegan, materiales de aprendizaje reintegran aprendizaje de la enseñanza, EaD tiene Teorética Ead, Teorética Ead están teoría de la educación, alumno usa técnicas comunicación, profesor está entorno virtual, técnicas comunicación reintegran aprendizaje de la enseñanza, alumno está entorno virtual, alumno reintegran aprendizaje de la enseñanza, EaD es en principio instrucción, intersubjetividad compartida alumno