Warning:
JavaScript is turned OFF. None of the links on this page will work until it is reactivated.
If you need help turning JavaScript On, click here.
The Concept Map you are trying to access has information related to:
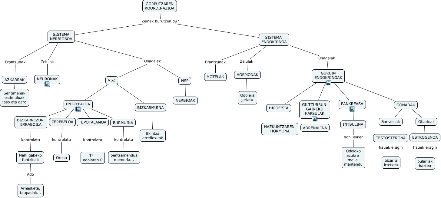
leire amaia, BIZKARMUINA ???? Ekintza erreflexuak, GURUIN ENDOKRINOAK ???? PANKREASA, ZEREBELOA kontrolatu Oreka, AZKARRAK ???? Sentimenak estimuluak jaso eta gero, SISTEMA NERBIOSOA Zelulak NEURONAK, Obarioak ???? ESTROGENOA, GURUIN ENDOKRINOAK ???? GONADAK, HIPOTALAMOA Kontrolatu Tª odolaren P, ENTZEFALOA ???? HIPOTALAMOA, GONADAK ???? Obarioak