Warning:
JavaScript is turned OFF. None of the links on this page will work until it is reactivated.
If you need help turning JavaScript On, click here.
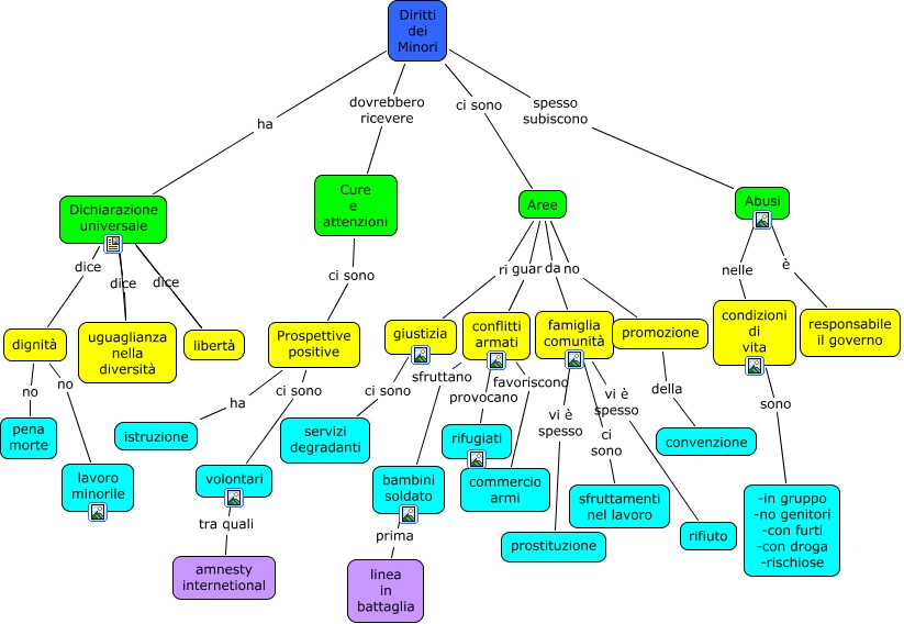
The Concept Map you are trying to access has information related to:
Diritti dei minori, dignità no lavoro minorile, volontari tra quali amnesty internetional, Prospettive positive ha istruzione, Aree guar conflitti armati, condizioni di vita sono -in gruppo -no genitori -con furti -con droga -rischiose, Dichiarazione universale dice uguaglianza nella diversità, conflitti armati provocano rifugiati, Diritti dei Minori ci sono Aree, famiglia comunità vi è spesso prostituzione, bambini soldato prima linea in battaglia