IHMC Public Cmaps

        ESAP COLOMBIA PLANEACION II A
            ESAP COLOMBIA PLANEACION II A
            LEONARDO ARTURO ZAMORA ZEA 7818

                el regimen departamental.JPG
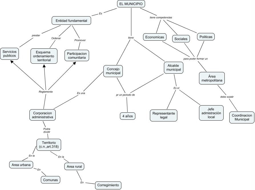
                EL REGIMEN MUNICIPAL.jpg
                JULIAN RUIZsistema info geográfica.ppt
                LA REGION EN LA ORG TERRITORIAL I.ppt
                mapa descentralizacion.doc
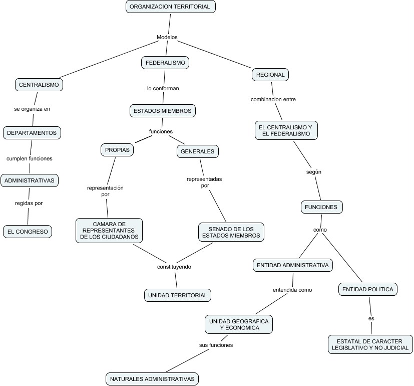
                MODELOS DE ORGANIZACION ESTATAL.jpg
                ORDENACION DEL TERRITORIO.cmap
                Planeamiento UrbanoII.jpg
                planificacion estrategica cap.10.jpg
                PLANIFICACION TERRITORIAL.cmap
                prospectiva territorial.ppt
                S I G.ppt