Warning:
JavaScript is turned OFF. None of the links on this page will work until it is reactivated.
If you need help turning JavaScript On, click here.
The Concept Map you are trying to access has information related to:
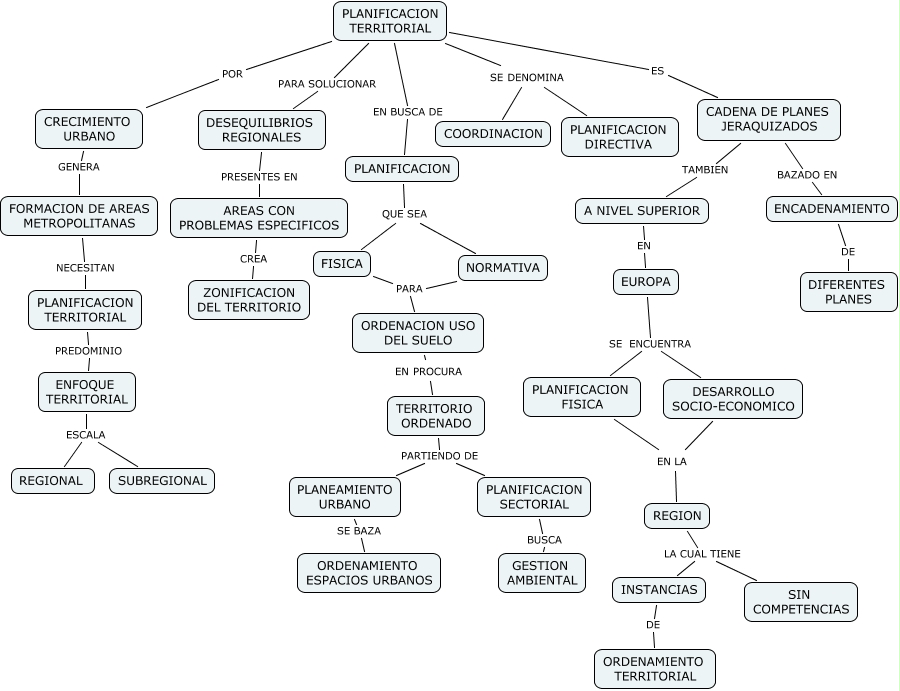
PLANIFICACION TERRITORIAL, PLANIFICACION TERRITORIAL ES CADENA DE PLANES JERAQUIZADOS, REGION LA CUAL TIENE SIN COMPETENCIAS, PLANIFICACION FISICA EN LA REGION, ENFOQUE TERRITORIAL ESCALA REGIONAL, ENFOQUE TERRITORIAL ESCALA SUBREGIONAL, A NIVEL SUPERIOR EN EUROPA, FORMACION DE AREAS METROPOLITANAS NECESITAN PLANIFICACION TERRITORIAL, PLANIFICACION TERRITORIAL PARA SOLUCIONAR DESEQUILIBRIOS REGIONALES, PLANIFICACION TERRITORIAL PREDOMINIO ENFOQUE TERRITORIAL, NORMATIVA PARA ORDENACION USO DEL SUELO