Warning:
JavaScript is turned OFF. None of the links on this page will work until it is reactivated.
If you need help turning JavaScript On, click here.
The Concept Map you are trying to access has information related to:
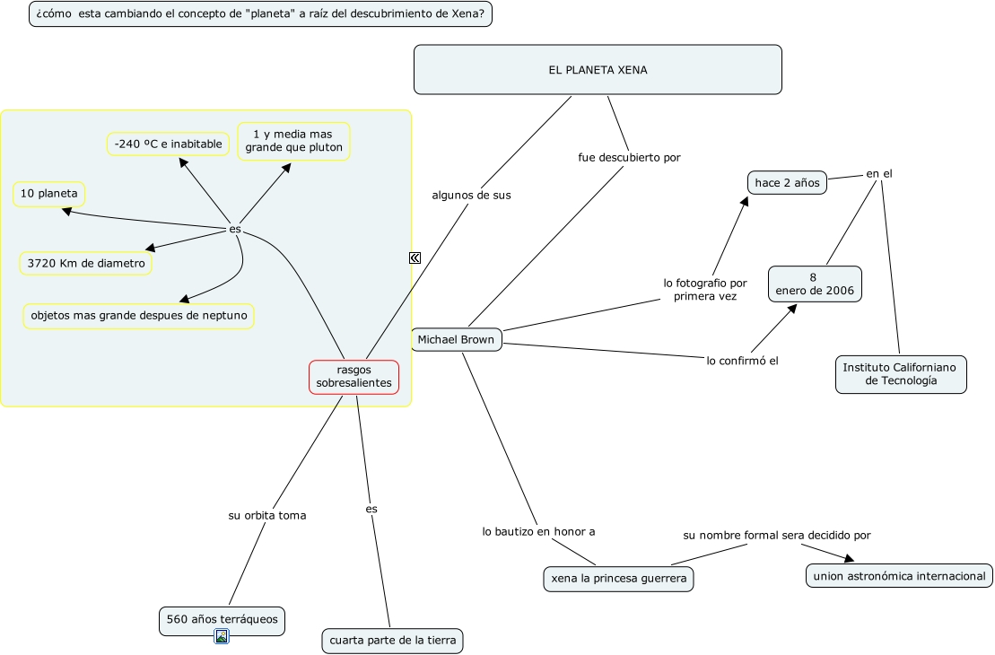
PLANETA XENA 10 AJ, rasgos sobresalientes es 3720 Km de diametro, rasgos sobresalientes es cuarta parte de la tierra, Michael Brown lo fotografio por primera vez hace 2 años, EL PLANETA XENA algunos de sus rasgos sobresalientes, rasgos sobresalientes es 10 planeta, Michael Brown lo confirmó el 8 enero de 2006, hace 2 años en el Instituto Californiano de Tecnología, xena la princesa guerrera su nombre formal sera decidido por union astronómica internacional, rasgos sobresalientes su orbita toma 560 años terráqueos, hace 2 años en el 8 enero de 2006