Warning:
JavaScript is turned OFF. None of the links on this page will work until it is reactivated.
If you need help turning JavaScript On, click here.
The Concept Map you are trying to access has information related to:
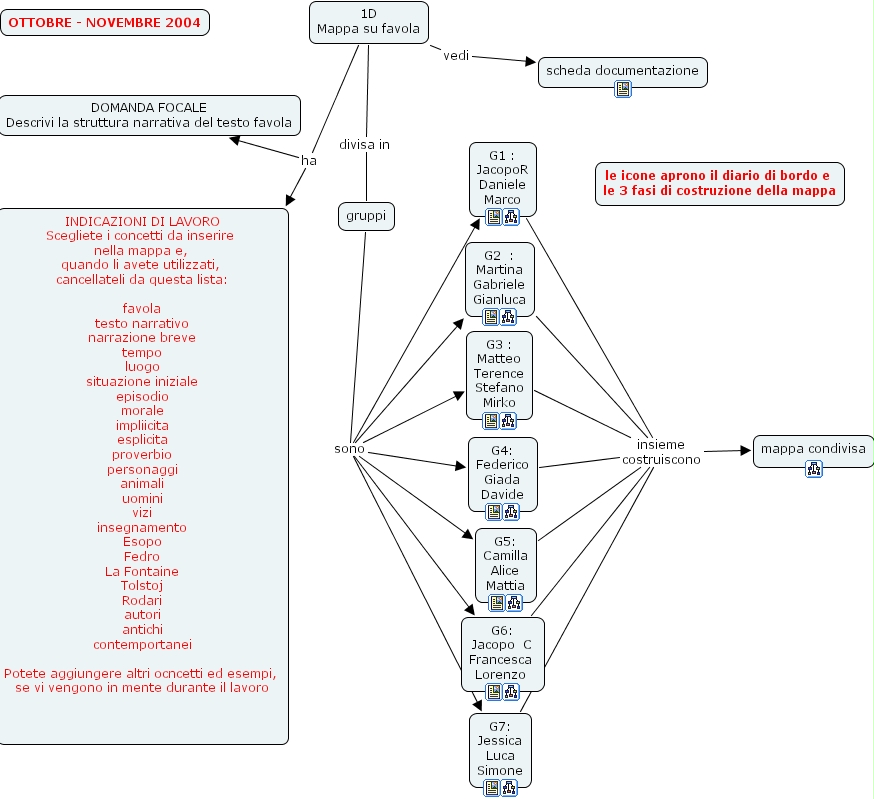
G6: Jacopo C Francesca Lorenzo insieme costruiscono mappa condivisa, 1D Mappa su favola divisa in gruppi, 1D Mappa su favola ha DOMANDA FOCALE Descrivi la struttura narrativa del testo favola, 1D Mappa su favola ha INDICAZIONI DI LAVORO Scegliete i concetti da inserire nella mappa e, quando li avete utilizzati, cancellateli da questa lista: favola testo narrativo narrazione breve tempo luogo situazione iniziale episodio morale impliicita esplicita proverbio personaggi animali uomini vizi insegnamento Esopo Fedro La Fontaine Tolstoj Rodari autori antichi contemportanei Potete aggiungere altri ocncetti ed esempi, se vi vengono in mente durante il lavoro , G1 : JacopoR Daniele Marco insieme costruiscono mappa condivisa, gruppi sono G5: Camilla Alice Mattia, gruppi sono G4: Federico Giada Davide, gruppi sono G3 : Matteo Terence Stefano Mirko, gruppi sono G1 : JacopoR Daniele Marco, gruppi sono G6: Jacopo C Francesca Lorenzo , gruppi sono G2 : Martina Gabriele Gianluca, gruppi sono G7: Jessica Luca Simone, G7: Jessica Luca Simone insieme costruiscono mappa condivisa, G2 : Martina Gabriele Gianluca insieme costruiscono mappa condivisa, G4: Federico Giada Davide insieme costruiscono mappa condivisa, G3 : Matteo Terence Stefano Mirko insieme costruiscono mappa condivisa, G5: Camilla Alice Mattia insieme costruiscono mappa condivisa, 1D Mappa su favola vedi scheda documentazione