Warning:
JavaScript is turned OFF. None of the links on this page will work until it is reactivated.
If you need help turning JavaScript On, click here.
The Concept Map you are trying to access has information related to:
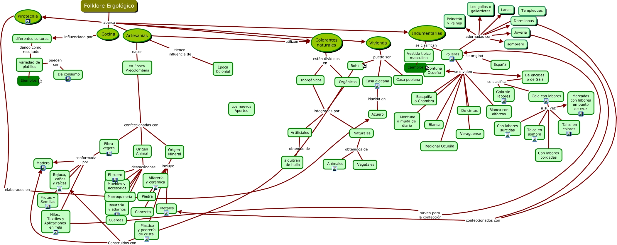
Qué abarca el Folklore Ergológico de Panamá, Origen Animal destacándose Cuerdas, Fibra vegetal conformada por Hilos, Textiles y Aplicaciones en Tela, Joyería confeccionados con Metales, Origen Animal destacándose Muebles y accesorios, Artificiales obtenido de alquitran de hulla, Vivienda puede ser Casa aldeana, variedad de platillos de estos Pan, Indumentarias se clasifican Polleras, Bohío constituído por El primitivo ó indígena, Vestido tipico masculino compuesto de Camisilla