Warning:
JavaScript is turned OFF. None of the links on this page will work until it is reactivated.
If you need help turning JavaScript On, click here.
The Concept Map you are trying to access has information related to:
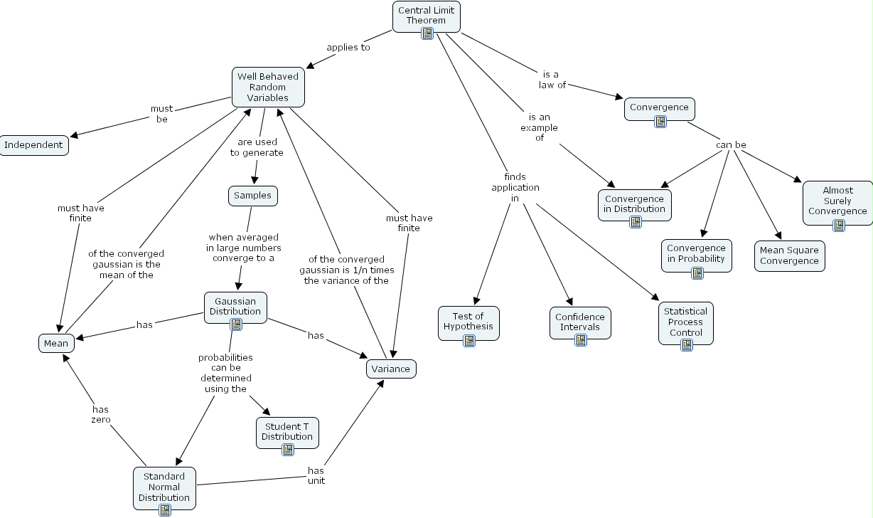
Gaussian Distribution has Variance, Well Behaved Random Variables must have finite Mean, Gaussian Distribution probabilities can be determined using the Student T Distribution, Gaussian Distribution probabilities can be determined using the Standard Normal Distribution, Standard Normal Distribution has unit Variance, Well Behaved Random Variables must be Independent, Mean of the converged gaussian is the mean of the Well Behaved Random Variables, Central Limit Theorem is an example of Convergence in Distribution, Well Behaved Random Variables must have finite Variance, Gaussian Distribution has Mean, Variance of the converged gaussian is 1/n times the variance of the Well Behaved Random Variables, Samples when averaged in large numbers converge to a Gaussian Distribution, Convergence can be Convergence in Probability, Convergence can be Almost Surely Convergence, Convergence can be Mean Square Convergence, Convergence can be Convergence in Distribution, Central Limit Theorem is a law of Convergence, Standard Normal Distribution has zero Mean, Central Limit Theorem applies to Well Behaved Random Variables, Central Limit Theorem finds application in Statistical Process Control, Central Limit Theorem finds application in Confidence Intervals, Central Limit Theorem finds application in Test of Hypothesis, Well Behaved Random Variables are used to generate Samples