IHMC Public Cmaps

        Joan 23
            PBL
                Lourdes
                PROBLEMA 1

                    Cotxe-Esquimal.cmap
                    Problema 1.doc
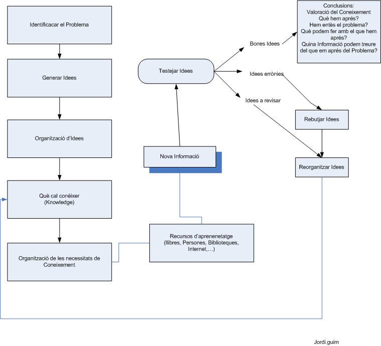
                    proces PBL.png