Warning:
JavaScript is turned OFF. None of the links on this page will work until it is reactivated.
If you need help turning JavaScript On, click here.
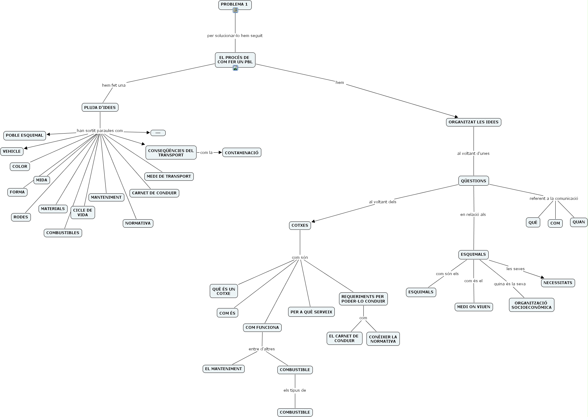
The Concept Map you are trying to access has information related to:
Q�ESTIONS referent a la comunicaci� COM, Q�ESTIONS referent a la comunicaci� QUAN, Q�ESTIONS referent a la comunicaci� QU�, EL PROC�S DE COM FER UN PBL hem ORGANITZAT LES IDEES, ESQUIMALS les seves NECESSITATS, CONSEQ��NCIES DEL TRANSPORT com la CONTAMINACI�, PROBLEMA 1 per solucionar-lo hem seguit EL PROC�S DE COM FER UN PBL, ESQUIMALS com �s el MEDI ON VIUEN, Q�ESTIONS al voltant dels COTXES, Q�ESTIONS en relaci� als ESQUIMALS, ESQUIMALS com s�n els ESQUIMALS, COMBUSTIBLE els tipus de COMBUSTIBLE, COTXES com s�n COM FUNCIONA, COTXES com s�n REQUERIMENTS PER PODER-LO CONDUIR, COTXES com s�n QU� �S UN COTXE, COTXES com s�n PER A QU� SERVEIX, COTXES com s�n COM �S, COM FUNCIONA entre d'altres COMBUSTIBLE, COM FUNCIONA entre d'altres EL MANTENIMENT, ORGANITZAT LES IDEES al voltant d'unes Q�ESTIONS, PLUJA D'IDEES han sortit paraules com COMBUSTIBLES, PLUJA D'IDEES han sortit paraules com RODES, PLUJA D'IDEES han sortit paraules com MATERIALS, PLUJA D'IDEES han sortit paraules com MANTENIMENT, PLUJA D'IDEES han sortit paraules com VEHICLE, PLUJA D'IDEES han sortit paraules com .... , PLUJA D'IDEES han sortit paraules com POBLE ESQUIMAL, PLUJA D'IDEES han sortit paraules com MIDA, PLUJA D'IDEES han sortit paraules com MEDI DE TRANSPORT, PLUJA D'IDEES han sortit paraules com CONSEQ��NCIES DEL TRANSPORT, PLUJA D'IDEES han sortit paraules com COLOR, PLUJA D'IDEES han sortit paraules com NORMATIVA, PLUJA D'IDEES han sortit paraules com FORMA, PLUJA D'IDEES han sortit paraules com CARNET DE CONDUIR, PLUJA D'IDEES han sortit paraules com CICLE DE VIDA, REQUERIMENTS PER PODER-LO CONDUIR com CON�IXER LA NORMATIVA, REQUERIMENTS PER PODER-LO CONDUIR com EL CARNET DE CONDUIR, EL PROC�S DE COM FER UN PBL hem fet una PLUJA D'IDEES, ESQUIMALS quina �s la seva ORGANITZACI� SOCIOECON�MICA