>, di rompere
l'isolamento
della classe attraverso liste di discussione
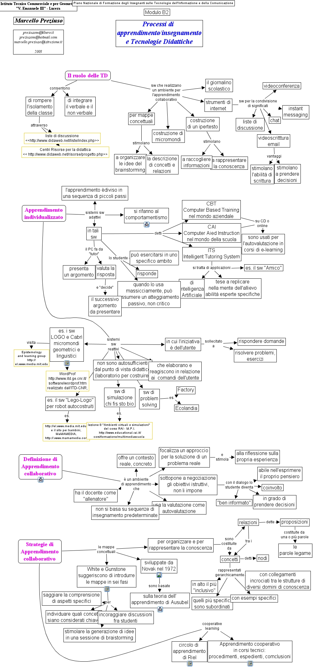
<>, Il ruolo delle TD sw che realizzano
un ambiente per
l'apprendimento
collaborativo strumenti di
internet, Il ruolo delle TD sw che realizzano
un ambiente per
l'apprendimento
collaborativo costruzione
di un ipertesto, Il ruolo delle TD sw che realizzano
un ambiente per
l'apprendimento
collaborativo costruzione di
micromondi, Il ruolo delle TD sw che realizzano
un ambiente per
l'apprendimento
collaborativo per mappe
concettuali, Il ruolo delle TD sw che realizzano
un ambiente per
l'apprendimento
collaborativo il giornalino
scolastico, Strategie di
Apprendimento
collaborativo le mappe
concettuali White e Gunstone
suggeriscono di introdurre
le mappe in sei fasi, Strategie di
Apprendimento
collaborativo le mappe
concettuali per organizzare e per
rappresentare la conoscenza, Strategie di
Apprendimento
collaborativo le mappe
concettuali sviluppate da
Novak nel 1972, sw di
problem
solving es. Ecolandia, sw di
problem
solving es. Factory, in cui l'iniziativa
� dell'utente sollecitato
a rispondere domande, in cui l'iniziativa
� dell'utente sollecitato
a risolvere problemi,
esercizi, Il ruolo delle TD consentono di integrare
il verbale e il
non verbale, Il ruolo delle TD consentono di rompere
l'isolamento
della classe, sw di
simulazione
chi fis sto bio es. lezione 8 "Ambienti virtuali e simulazioni"
del corso RAI - M.P.I.
http://www.educational.rai.it/
corsiformazione/multimediascuola ">
The Concept Map you are trying to access has information related to:
es. i sw
LOGO e Cabr�
micromondi
geometrici e
linguistici e WordProf
http://www.itd.ge.cnr.it/
software/wordprof.htm
realizzato dall'ITD-CNR,, es. i sw
LOGO e Cabr�
micromondi
geometrici e
linguistici visita Epistemology
and learning group
http://
el.www.media.mit.edu, White e Gunstone
suggeriscono di introdurre
le mappe in sei fasi per incoraggiare discussioni
fra studenti, White e Gunstone
suggeriscono di introdurre
le mappe in sei fasi per saggiare la comprensione
di aspetti specifici, White e Gunstone
suggeriscono di introdurre
le mappe in sei fasi per stimolare la generazione di idee
in una sessione di braistorming, White e Gunstone
suggeriscono di introdurre
le mappe in sei fasi per individuare quali concetti
siano considerati chiave, in tali
sw il PC fa da
"tutor" valuta la
risposta, in tali
sw il PC fa da
"tutor" presenta
un argomento, Apprendimento
individualizzato sistemi
sw
reattivi sw di
simulazione
chi fis sto bio, Apprendimento
individualizzato sistemi
sw
reattivi che elaborano e
reagiscono in relazione
ai comandi dell'utente, Apprendimento
individualizzato sistemi
sw
reattivi sw di
problem
solving, Apprendimento
individualizzato sistemi
sw
reattivi es. il sw "Lego-Logo"
per robot autocostruiti, Apprendimento
individualizzato sistemi
sw
reattivi es. i sw
LOGO e Cabr�
micromondi
geometrici e
linguistici, Apprendimento
individualizzato sistemi
sw
reattivi non sono autosufficienti
dal punto di vista didattico
(laboratorio per costruire), Apprendimento
individualizzato sistemi
sw
reattivi in cui l'iniziativa
� dell'utente, Apprendimento
individualizzato sistemi sw
adattivi si rifanno al
comportamentismo, Apprendimento
individualizzato sistemi sw
adattivi in tali
sw, Apprendimento
individualizzato sistemi sw
adattivi l'apprendimento �diviso in
una sequenza di piccoli passi, per mappe
concettuali stimolano a organizzare
le idee del
brainstorming, per mappe
concettuali stimolano la descrizione
di concetti e
relazioni, valuta la
risposta e "decide" il successivo
argomento
da presentare, costruzione
di un ipertesto stimolano a raccogliere
informazioni, costruzione
di un ipertesto stimolano a rappresentare
la conoscenza, concetti rappresentati
gerarchicamente quelli pi� specifici
sono subordinati, concetti rappresentati
gerarchicamente con esempi specifici, concetti rappresentati
gerarchicamente con collegamenti
incrociati tra le strutture di
diversi domini di conoscenza, concetti rappresentati
gerarchicamente in alto il pi�
"inclusivo", Definizione di
Apprendimento
collaborativo � un ambiente
di apprendimento
che offre un contesto
reale, concreto, Definizione di
Apprendimento
collaborativo � un ambiente
di apprendimento
che focalizza un approccio
per la soluzione di un
problema reale, Definizione di
Apprendimento
collaborativo � un ambiente
di apprendimento
che ha il docente come
"allenatore", Definizione di
Apprendimento
collaborativo � un ambiente
di apprendimento
che usa la valutazione come
autovalutazione, Definizione di
Apprendimento
collaborativo � un ambiente
di apprendimento
che non si basa su sequenze di
insegnamento predeterminate, Definizione di
Apprendimento
collaborativo � un ambiente
di apprendimento
che sottopone a negoziazione
gli obiettivi istruttivi,
non li impone, relazioni tra i concetti, ITS
Intelligent Tutoring System si tratta di applicazioni tese a replicare
nella mente dell'allievo
abilit� esperte specifiche, ITS
Intelligent Tutoring System si tratta di applicazioni di
Intelligenza
Artificiale, ITS
Intelligent Tutoring System si tratta di applicazioni es. il sw "Amico", strumenti di
internet sw per la condivisione
di significati instant
messaging, strumenti di
internet sw per la condivisione
di significati videoconferenza, strumenti di
internet sw per la condivisione
di significati chat, strumenti di
internet sw per la condivisione
di significati liste di
discussione, strumenti di
internet sw per la condivisione
di significati videoscritttura
email, per organizzare e per
rappresentare la conoscenza sono
costituite
da concetti, per organizzare e per
rappresentare la conoscenza sono
costituite
da relazioni, proposizioni costituite da
una o pi� parole le
parole legame, sottopone a negoziazione
gli obiettivi istruttivi,
non li impone con il dialogo lo
studente diventa abile nell'esprimere
il proprio pensiero, sottopone a negoziazione
gli obiettivi istruttivi,
non li impone con il dialogo lo
studente diventa "ben informato", sottopone a negoziazione
gli obiettivi istruttivi,
non li impone con il dialogo lo
studente diventa coinvolto, sottopone a negoziazione
gli obiettivi istruttivi,
non li impone con il dialogo lo
studente diventa in grado di
prendere decisioni, in tali
sw lo studente pu� esercitarsi in uno
specifico ambito, in tali
sw lo studente quando lo usa
massicciamente, pu�
assumere un atteggiamento
passivo, non critico, in tali
sw lo studente risponde, relazioni dette proposizioni, concetti detti nodi, videoscritttura
email vantaggi stimolano
a prendere
decisioni, videoscritttura
email vantaggi stimolano
l'abilit� di
scrittura, in tali
sw detti CBT
Computer Based Training
nel mondo aziendale, in tali
sw detti ITS
Intelligent Tutoring System, in tali
sw detti CAI
Computer Aied Instruction
nel mondo della scuola, focalizza un approccio
per la soluzione di un
problema reale e
stimola alla riflessione sulla
propria esperienza, es. il sw "Lego-Logo"
per robot autocostruiti es. http://el.www.media.mit.edu
e il sito per bambini,
MaMAMEDIA,
http://.www.mamamedia.com, sviluppate da
Novak nel 1972 sono basate sulla teoria dell'
apprendimento di Ausubel, CAI
Computer Aied Instruction
nel mondo della scuola su CD o
online sono usati per
l'autovalutazione in
corsi di e-learning, Strategie di
Apprendimento
collaborativo cooperative
learning circolo di
apprendimento
di Riel, Strategie di
Apprendimento
collaborativo cooperative
learning Apprendimento cooperativo
in corsi tecnici:
procedimenti, espedienti, comclusioni, CBT
Computer Based Training
nel mondo aziendale su CD o
online sono usati per
l'autovalutazione in
corsi di e-learning, di rompere
l'isolamento
della classe attraverso Centri Risorse per la didattica
<< http://www.didaweb.net/risorse/progetto.php>>, di rompere
l'isolamento
della classe attraverso liste di discussione
<>, Il ruolo delle TD sw che realizzano
un ambiente per
l'apprendimento
collaborativo strumenti di
internet, Il ruolo delle TD sw che realizzano
un ambiente per
l'apprendimento
collaborativo costruzione
di un ipertesto, Il ruolo delle TD sw che realizzano
un ambiente per
l'apprendimento
collaborativo costruzione di
micromondi, Il ruolo delle TD sw che realizzano
un ambiente per
l'apprendimento
collaborativo per mappe
concettuali, Il ruolo delle TD sw che realizzano
un ambiente per
l'apprendimento
collaborativo il giornalino
scolastico, Strategie di
Apprendimento
collaborativo le mappe
concettuali White e Gunstone
suggeriscono di introdurre
le mappe in sei fasi, Strategie di
Apprendimento
collaborativo le mappe
concettuali per organizzare e per
rappresentare la conoscenza, Strategie di
Apprendimento
collaborativo le mappe
concettuali sviluppate da
Novak nel 1972, sw di
problem
solving es. Ecolandia, sw di
problem
solving es. Factory, in cui l'iniziativa
� dell'utente sollecitato
a rispondere domande, in cui l'iniziativa
� dell'utente sollecitato
a risolvere problemi,
esercizi, Il ruolo delle TD consentono di integrare
il verbale e il
non verbale, Il ruolo delle TD consentono di rompere
l'isolamento
della classe, sw di
simulazione
chi fis sto bio es. lezione 8 "Ambienti virtuali e simulazioni"
del corso RAI - M.P.I.
http://www.educational.rai.it/
corsiformazione/multimediascuola