Warning:
JavaScript is turned OFF. None of the links on this page will work until it is reactivated.
If you need help turning JavaScript On, click here.
The Concept Map you are trying to access has information related to:
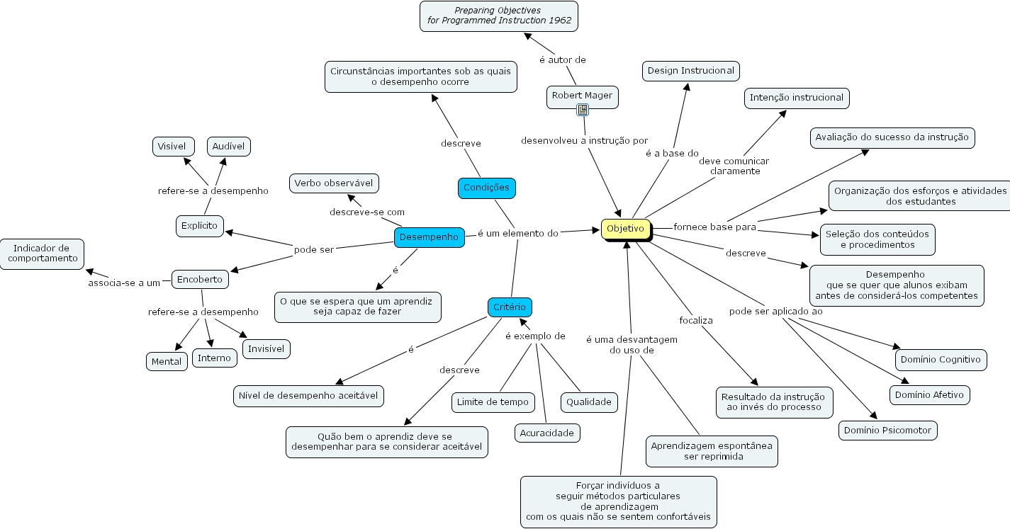
Qualidade � exemplo de Crit�rio, For�ar indiv�duos a seguir m�todos particulares de aprendizagem com os quais n�o se sentem confort�veis � uma desvantagem do uso de Objetivo, Limite de tempo � exemplo de Crit�rio, Crit�rio � um elemento do Objetivo, Aprendizagem espont�nea ser reprimida � uma desvantagem do uso de Objetivo, Acuracidade � exemplo de Crit�rio, Condi��es � um elemento do Objetivo, Desempenho � um elemento do Objetivo, Robert Mager � autor de Preparing Objectives for Programmed Instruction 1962, Objetivo pode ser aplicado ao Dom�nio Psicomotor, Objetivo pode ser aplicado ao Dom�nio Afetivo, Objetivo pode ser aplicado ao Dom�nio Cognitivo, Robert Mager desenvolveu a instru��o por Objetivo