Warning:
JavaScript is turned OFF. None of the links on this page will work until it is reactivated.
If you need help turning JavaScript On, click here.
The Concept Map you are trying to access has information related to:
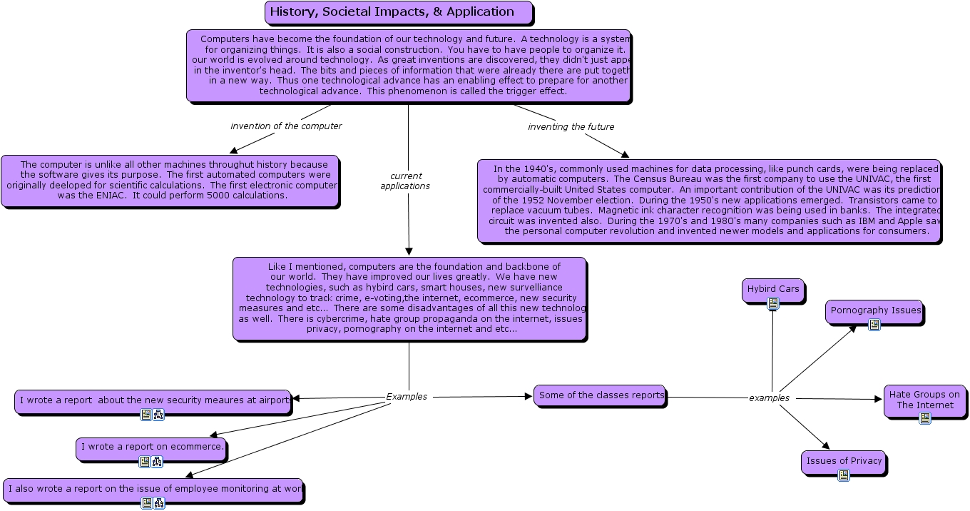
cmap 4 summary(history,app.), pornography issues, hybird cars, in the 1940's, commonly used machines for data processing, like punch cards, were being replaced by automatic computers. the census bureau was the first company to use the univac, the first commercially-built united states computer. an important contribution of the univac was its prediction of the 1952 november election. during the 1950's new applications emerged. transistors came to replace vacuum tubes. magnetic ink character recognition was being used in banks. the integrated circuit was invented also. during the 1970's and 1980's many companies such as ibm and apple saw the personal computer revolution and invented newer models and applications for consumers., some of the classes reports, i wrote a report on ecommerce., hate groups on the internet, computers have become the foundation of our technology and future. a technology is a system for organizing things. it is also a social construction. you have to have people to organize it. our world is evolved around technology. as great inventions are discovered, they didn't just appear in the inventor's head. the bits and pieces of information that were already there are put together in a new way. thus one technological advance has an enabling effect to prepare for another technological advance. this phenomenon is called the trigger effect., i also wrote a report on the issue of employee monitoring at work., like i mentioned, computers are the foundation and backbone of our world. they have improved our lives greatly. we have new technologies, such as hybird cars, smart houses, new survelliance technology to track crime, e-voting,the internet, ecommerce, new security measures and etc... there are some disadvantages of all this new technology as well. there is cybercrime, hate group propaganda on the internet, issues of privacy, pornography on the internet and etc..., issues of privacy, history, societal impacts, & application, the computer is unlike all other machines throughut history because the software gives its purpose. the first automated computers were originally deeloped for scientific calculations. the first electronic computer was the eniac. it could perform 5000 calculations., i wrote a report about the new security meaures at airports.