WARNING:
JavaScript is turned OFF. None of the links on this concept map will
work until it is reactivated.
If you need help turning JavaScript On, click here.
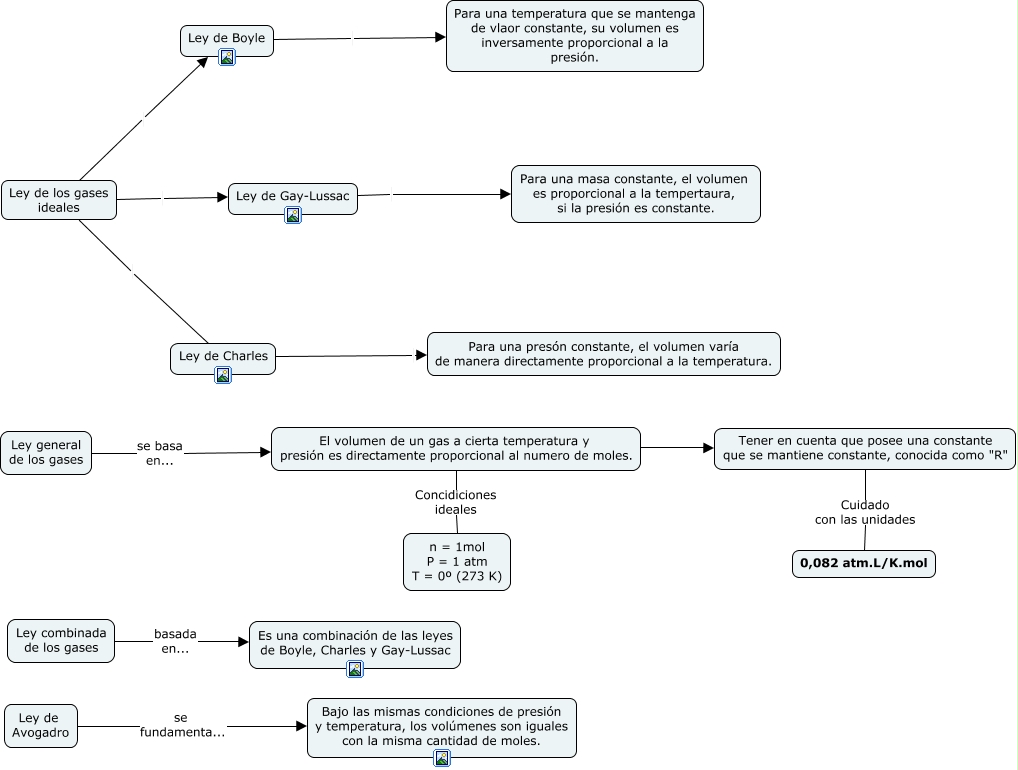
Este Cmap, tiene información relacionada con: Ley de los gases ideales, El volumen de un gas a cierta temperatura y presión es directamente proporcional al numero de moles. Concidiciones ideales n = 1mol P = 1 atm T = 0º (273 K), El volumen de un gas a cierta temperatura y presión es directamente proporcional al numero de moles. ???? Tener en cuenta que posee una constante que se mantiene constante, conocida como "R", Ley de los gases ideales Ley de Charles, Tener en cuenta que posee una constante que se mantiene constante, conocida como "R" Cuidado con las unidades 0,082 atm.L/K.mol, Ley de los gases ideales Ley de Gay-Lussac, Ley general de los gases se basa en... El volumen de un gas a cierta temperatura y presión es directamente proporcional al numero de moles., Ley de Gay-Lussac Para una masa constante, el volumen es proporcional a la tempertaura, si la presión es constante., Ley de los gases ideales Ley de Boyle, Ley combinada de los gases basada en... Es una combinación de las leyes de Boyle, Charles y Gay-Lussac, Ley de Boyle Para una temperatura que se mantenga de vlaor constante, su volumen es inversamente proporcional a la presión., Ley de Charles Para una presón constante, el volumen varía de manera directamente proporcional a la temperatura., Ley de Avogadro se fundamenta... Bajo las mismas condiciones de presión y temperatura, los volúmenes son iguales con la misma cantidad de moles.