WARNING:
JavaScript is turned OFF. None of the links on this concept map will
work until it is reactivated.
If you need help turning JavaScript On, click here.
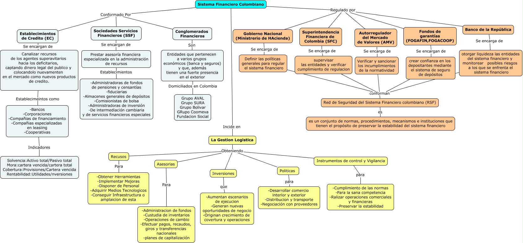
Este Cmap, tiene información relacionada con: SISTEMA FINANCIERO COLOMBIANO, La Gestion Logistica Obteniendo Inversiones, La Gestion Logistica Obteniendo Politicas, -Bancos -Corporaciones -Compañias de financiamiento -Compañias especializadas en leasiing -Cooperativas Indicadores Solvencia:Activo total/Pasivo total Mora:cartera vencida/cartera total Cobertura:Provisiones/Cartera vencida Rentabilidad:Utilidades/nversiones, La Gestion Logistica Incide en Sistema Financiero Colombiano, La Gestion Logistica Obteniendo Instrumentos de control y Vigilancia, Sociedades Servicios Financieros (SSF) Conformado Por ????, Conglomerados Financieros Son Entidades que pertenecen a varios grupos económicos (banca y seguros) y que, además tienen una fuerte presencia en el exterior, Superintendencia Financiera de Colombia (SFC) Regulado por Autorregulador del Mercado de Valores (AMV), La Gestion Logistica Obteniendo Asesorias, Canalizar recursos de los agentes superavitarios hacia los deficitarios, captando dinero legal del publico y colocandolo nuevamenten en el mercado como nuevos productos de credito. Establecimeintos como -Bancos -Corporaciones -Compañias de financiamiento -Compañias especializadas en leasiing -Cooperativas, supervisar las entidades y verificar cumplimiento de regulacion conforman Red de Seguridad del Sistema Financiero colombiano (RSF), Gobierno Nacional (Ministrerio de HAcienda) Se encarga de Definir las políticas generales para regular el sistema financiero, Establecimientos de Credito (EC) Se encargan de Canalizar recursos de los agentes superavitarios hacia los deficitarios, captando dinero legal del publico y colocandolo nuevamenten en el mercado como nuevos productos de credito., Verificar y sancionar los incumplimientos de la normatividad conforman Red de Seguridad del Sistema Financiero colombiano (RSF), Recusos Para -Obtener Herramientas -Implementar Mejoras -Disponer de Personal -Adquirir Medios Tecnologicos -Conseguir Infraestructura o amplaicion de esta, otorgar liquideza las entidades del sistema financiero y monitorear posibles riesgos a los que se enfrenta el sistema financiero conforman Red de Seguridad del Sistema Financiero colombiano (RSF), Inversiones que -Aumentan escenarios de ejecucion -Generan nuevas oportunidades de negocio -Originan crecimiento de covertura y operaciones, crear confianza en los depositantes mediante el sistema de seguro de depósitos conforman Red de Seguridad del Sistema Financiero colombiano (RSF), Banco de la República Se encarga de otorgar liquideza las entidades del sistema financiero y monitorear posibles riesgos a los que se enfrenta el sistema financiero, Fondos de garantías (FOGAFIN,FOGACOOP) Se encargan de crear confianza en los depositantes mediante el sistema de seguro de depósitos