WARNING:
JavaScript is turned OFF. None of the links on this concept map will
work until it is reactivated.
If you need help turning JavaScript On, click here.
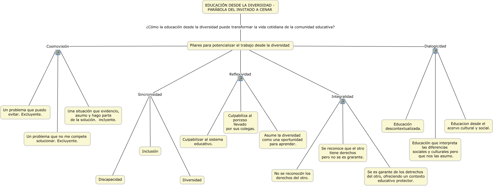
Este Cmap, tiene información relacionada con: Mapa conceptual diversidades y singularidades, Pilares para potencializar el trabajo desde la diversidad Sincronisidad Discapacidad, Pilares para potencializar el trabajo desde la diversidad Integralidad No se reconocdn los derechos del otro., Pilares para potencializar el trabajo desde la diversidad Cosmovisión Un problema que no me compete solucionar. Excluyente., Pilares para potencializar el trabajo desde la diversidad Cosmovisión Una situación que evidencio, asumo y hago parte de la solución. inclyente., Pilares para potencializar el trabajo desde la diversidad Sincronisidad Inclusión, Pilares para potencializar el trabajo desde la diversidad Sincronisidad Diversidad, EDUCACIÓN DESDE LA DIVERDIDAD - PARÁBOLA DEL INVITADO A CENAR ¿Cómo la educación desde la diversidad puede transformar la vida cotidiana de la comunidad educativa? Pilares para potencializar el trabajo desde la diversidad, Pilares para potencializar el trabajo desde la diversidad Integralidad Se es garante de los detrechos del otro, ofreciendo un contexto educativo protector., Pilares para potencializar el trabajo desde la diversidad Reflexividad Culpabiliza al porceso llevado por sus colegas., Pilares para potencializar el trabajo desde la diversidad Reflexividad Culpabilizar al sistema educativo., Pilares para potencializar el trabajo desde la diversidad Dialogicidad Educación descontextualizada., Pilares para potencializar el trabajo desde la diversidad Reflexividad Asume la diversidad como una oportunidad para aprender., Pilares para potencializar el trabajo desde la diversidad Dialogicidad Educación que interpreta las diferencias sociales y culturales pero que nos las asume., Pilares para potencializar el trabajo desde la diversidad Cosmovisión Un problema que puedo evitar. Excluyente., Pilares para potencializar el trabajo desde la diversidad Integralidad Se reconoce que el otro tiene derechos pero no se es grarante., Pilares para potencializar el trabajo desde la diversidad Dialogicidad Educacion desde el acervo cultural y social.