WARNING:
JavaScript is turned OFF. None of the links on this concept map will
work until it is reactivated.
If you need help turning JavaScript On, click here.
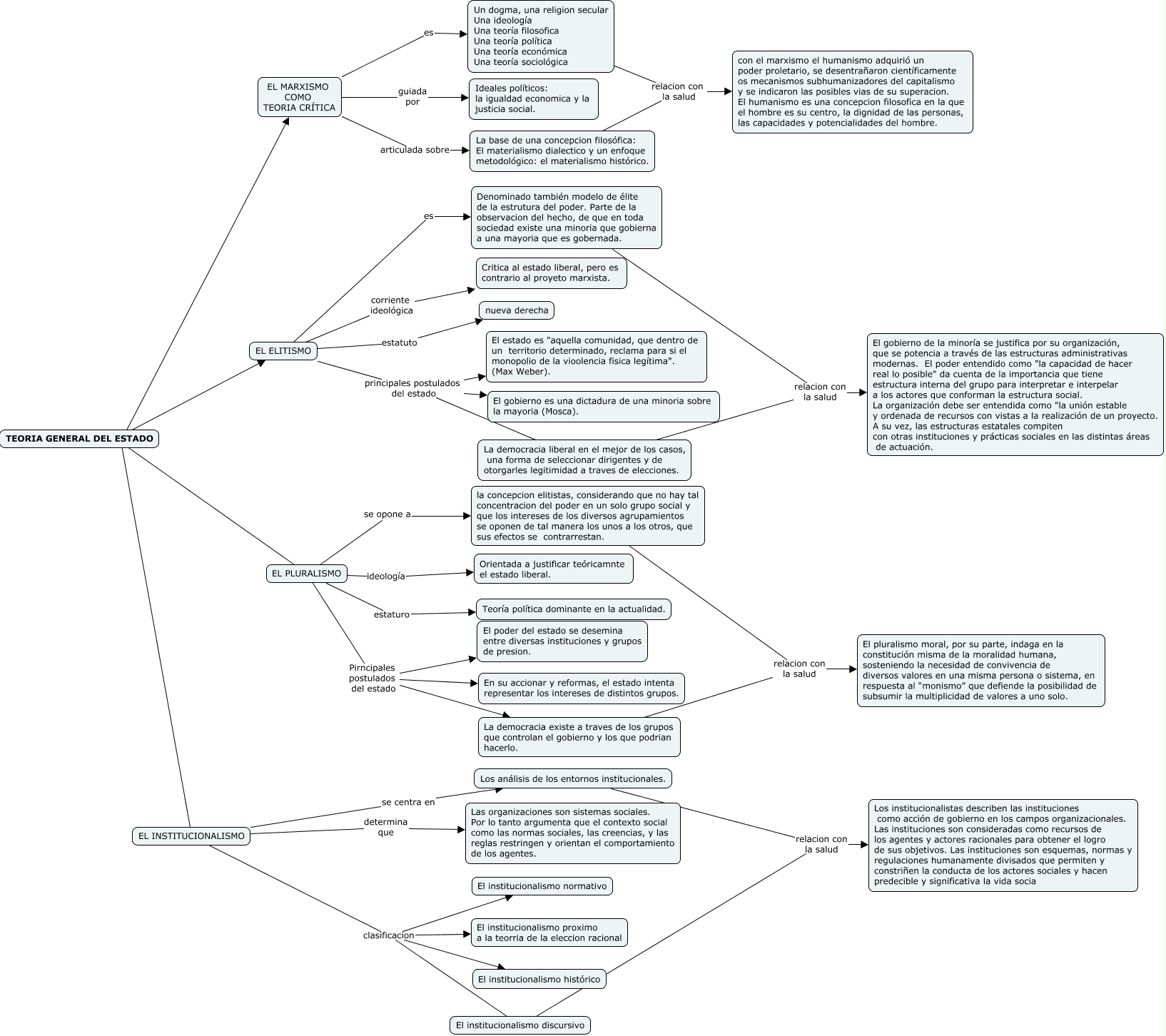
Este Cmap, tiene información relacionada con: TEORIA GENERAL DEL ESTADO, EL PLURALISMO ideología Orientada a justificar teóricamnte el estado liberal., EL ELITISMO corriente ideológica Critica al estado liberal, pero es contrario al proyeto marxista., La base de una concepcion filosófica: El materialismo dialectico y un enfoque metodológico: el materialismo histórico. relacion con la salud con el marxismo el humanismo adquirió un poder proletario, se desentrañaron científicamente os mecanismos subhumanizadores del capitalismo y se indicaron las posibles vias de su superacion. El humanismo es una concepcion filosofica en la que el hombre es su centro, la dignidad de las personas, las capacidades y potencialidades del hombre., EL PLURALISMO Pirncipales postulados del estado El poder del estado se desemina entre diversas instituciones y grupos de presion., EL ELITISMO principales postulados del estado La democracia liberal en el mejor de los casos, una forma de seleccionar dirigentes y de otorgarles legitimidad a traves de elecciones., EL MARXISMO COMO TEORIA CRÍTICA es Un dogma, una religion secular Una ideología Una teoría filosofica Una teoría política Una teoría económica Una teoría sociológica, El institucionalismo discursivo relacion con la salud Los institucionalistas describen las instituciones como acción de gobierno en los campos organizacionales. Las instituciones son consideradas como recursos de los agentes y actores racionales para obtener el logro de sus objetivos. Las instituciones son esquemas, normas y regulaciones humanamente divisados que permiten y constriñen la conducta de los actores sociales y hacen predecible y significativa la vida socia, la concepcion elitistas, considerando que no hay tal concentracion del poder en un solo grupo social y que los intereses de los diversos agrupamientos se oponen de tal manera los unos a los otros, que sus efectos se contrarrestan. relacion con la salud El pluralismo moral, por su parte, indaga en la constitución misma de la moralidad humana, sosteniendo la necesidad de convivencia de diversos valores en una misma persona o sistema, en respuesta al “monismo” que defiende la posibilidad de subsumir la multiplicidad de valores a uno solo., La democracia existe a traves de los grupos que controlan el gobierno y los que podrian hacerlo. relacion con la salud El pluralismo moral, por su parte, indaga en la constitución misma de la moralidad humana, sosteniendo la necesidad de convivencia de diversos valores en una misma persona o sistema, en respuesta al “monismo” que defiende la posibilidad de subsumir la multiplicidad de valores a uno solo., EL MARXISMO COMO TEORIA CRÍTICA guiada por Ideales políticos: la igualdad economica y la justicia social., EL MARXISMO COMO TEORIA CRÍTICA articulada sobre La base de una concepcion filosófica: El materialismo dialectico y un enfoque metodológico: el materialismo histórico., Los análisis de los entornos institucionales. relacion con la salud Los institucionalistas describen las instituciones como acción de gobierno en los campos organizacionales. Las instituciones son consideradas como recursos de los agentes y actores racionales para obtener el logro de sus objetivos. Las instituciones son esquemas, normas y regulaciones humanamente divisados que permiten y constriñen la conducta de los actores sociales y hacen predecible y significativa la vida socia, EL ELITISMO es Denominado también modelo de élite de la estrutura del poder. Parte de la observacion del hecho, de que en toda sociedad existe una minoria que gobierna a una mayoria que es gobernada., EL ELITISMO principales postulados del estado El gobierno es una dictadura de una minoria sobre la mayoria (Mosca)., EL PLURALISMO Pirncipales postulados del estado La democracia existe a traves de los grupos que controlan el gobierno y los que podrian hacerlo., EL PLURALISMO estaturo Teoría política dominante en la actualidad., EL INSTITUCIONALISMO se centra en Los análisis de los entornos institucionales., EL INSTITUCIONALISMO clasificacion El institucionalismo proximo a la teorria de la eleccion racional, TEORIA GENERAL DEL ESTADO ???? EL MARXISMO COMO TEORIA CRÍTICA, TEORIA GENERAL DEL ESTADO ???? EL PLURALISMO