WARNING:
JavaScript is turned OFF. None of the links on this concept map will
work until it is reactivated.
If you need help turning JavaScript On, click here.
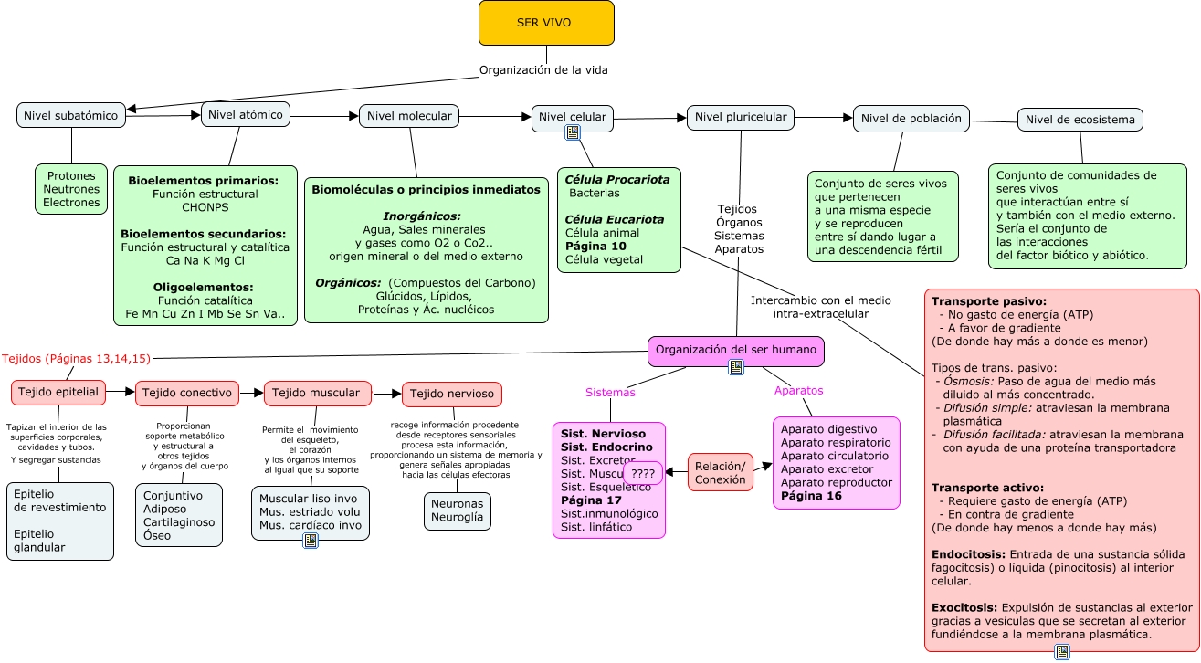
Este Cmap, tiene información relacionada con: Mapa conceptual UDI 1 3ESO, Célula Procariota Bacterias Célula Eucariota Célula animal Página 10 Célula vegetal Intercambio con el medio intra-extracelular Transporte pasivo: - No gasto de energía (ATP) - A favor de gradiente (De donde hay más a donde es menor) Tipos de trans. pasivo: - Ósmosis:Paso de agua del medio más diluido al más concentrado. - Difusión simple:atraviesan la membrana plasmática - Difusión facilitada:atraviesan la membrana con ayuda de una proteína transportadora Transporte activo: - Requiere gasto de energía (ATP) - En contra de gradiente (De donde hay menos a donde hay más) Endocitosis: Entrada de una sustancia sólida fagocitosis) o líquida (pinocitosis) al interior celular. Exocitosis: Expulsión de sustancias al exterior gracias a vesículas que se secretan al exterior fundiéndose a la membrana plasmática., Tejido epitelial Tapizar el interior de las superficies corporales, cavidades y tubos. Y segregar sustancias Epitelio de revestimiento Epitelio glandular, Nivel pluricelular Tejidos Órganos Sistemas Aparatos Organización del ser humano, Nivel de población ???? Nivel de ecosistema, SER VIVO Organización de la vida Nivel subatómico, Tejido muscular Permite el movimiento del esqueleto, el corazón y los órganos internos al igual que su soporte Muscular liso invo Mus. estriado volu Mus. cardíaco invo, Tejido conectivo Proporcionan soporte metabólico y estructural a otros tejidos y órganos del cuerpo Conjuntivo Adiposo Cartilaginoso Óseo, Organización del ser humano Sistemas Sist. Nervioso Sist. Endocrino Sist. Excretor Sist. Muscular Sist. Esquelético Página 17 Sist.inmunológico Sist. linfático, Organización del ser humano Tejidos (Páginas 13,14,15) Tejido epitelial, Tejido epitelial ???? Tejido conectivo, Nivel pluricelular ???? Nivel de población, Nivel celular ???? Célula Procariota Bacterias Célula Eucariota Célula animal Página 10 Célula vegetal, Tejido muscular ???? Tejido nervioso, Tejido nervioso recoge información procedente desde receptores sensoriales procesa esta información, proporcionando un sistema de memoria y genera señales apropiadas hacia las células efectoras Neuronas Neuroglía, Organización del ser humano Aparatos Aparato digestivo Aparato respiratorio Aparato circulatorio Aparato excretor Aparato reproductor Página 16, Nivel atómico ???? Nivel molecular, Nivel subatómico ???? Protones Neutrones Electrones, Nivel de población ???? Conjunto de seres vivos que pertenecen a una misma especie y se reproducen entre sí dando lugar a una descendencia fértil, Tejido conectivo ???? Tejido muscular, Nivel de ecosistema ???? Conjunto de comunidades de seres vivos que interactúan entre sí y también con el medio externo. Sería el conjunto de las interacciones del factor biótico y abiótico.