WARNING:
JavaScript is turned OFF. None of the links on this concept map will
work until it is reactivated.
If you need help turning JavaScript On, click here.
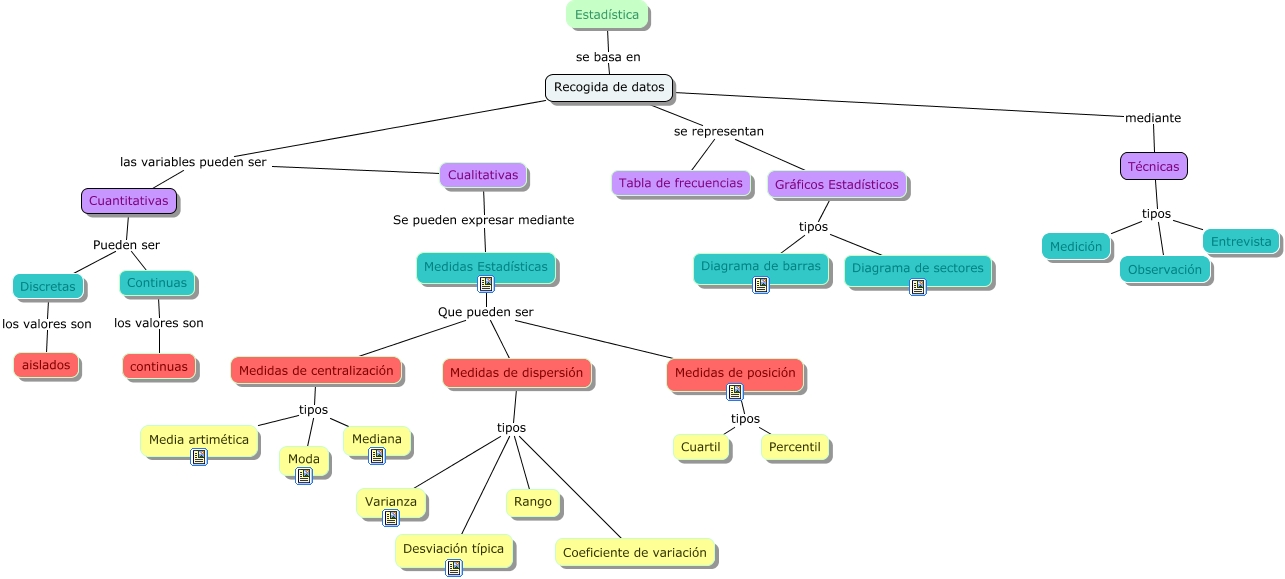
Este Cmap, tiene información relacionada con: Mapa conceptual SA Mi tienda, Medidas de centralización tipos Mediana, Gráficos Estadísticos tipos Diagrama de barras, Medidas de centralización tipos Media artimética, Recogida de datos las variables pueden ser Cuantitativas, Medidas de dispersión tipos Desviación típica, Medidas Estadísticas Que pueden ser Medidas de dispersión, Recogida de datos las variables pueden ser Cualitativas, Recogida de datos mediante Técnicas, Medidas de centralización tipos Moda, Técnicas tipos Entrevista, Medidas Estadísticas Que pueden ser Medidas de centralización, Discretas los valores son aislados, Continuas los valores son continuas, Gráficos Estadísticos tipos Diagrama de sectores, Medidas de posición tipos Percentil, Recogida de datos se representan Tabla de frecuencias, Medidas de dispersión tipos Coeficiente de variación, Medidas de dispersión tipos Varianza, Cualitativas Se pueden expresar mediante Medidas Estadísticas, Medidas Estadísticas Que pueden ser Medidas de posición