WARNING:
JavaScript is turned OFF. None of the links on this concept map will
work until it is reactivated.
If you need help turning JavaScript On, click here.
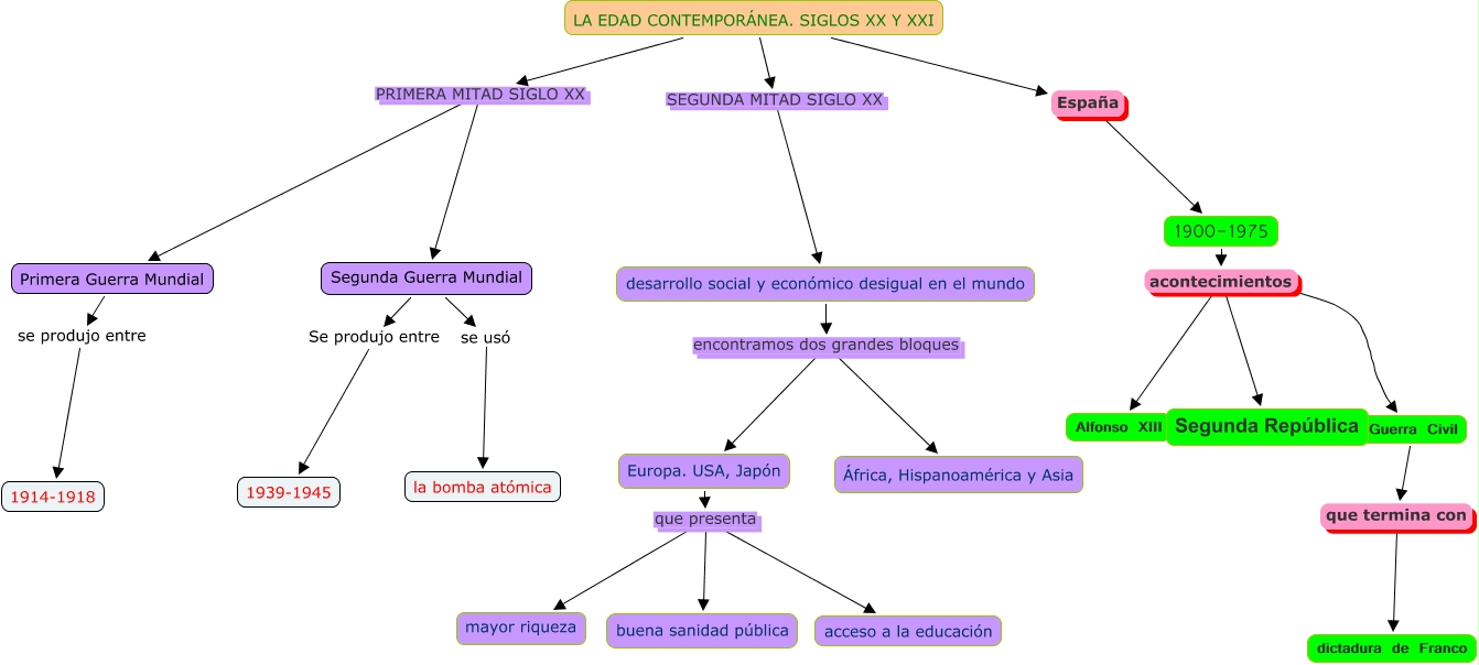
Este Cmap, tiene información relacionada con: LA EDAD CONTEMPORÁNEA. SIGLOS XX Y XXI, Segunda Guerra Mundial se usó la bomba atómica, 1900-1975 acontecimientos Guerra Civil, desarrollo social y económico desigual en el mundo encontramos dos grandes bloques Europa. USA, Japón, LA EDAD CONTEMPORÁNEA. SIGLOS XX Y XXI España 1900-1975, Europa. USA, Japón que presenta mayor riqueza, 1900-1975 acontecimientos Alfonso XIII, Segunda Guerra Mundial Se produjo entre 1939-1945, LA EDAD CONTEMPORÁNEA. SIGLOS XX Y XXI PRIMERA MITAD SIGLO XX Primera Guerra Mundial, Primera Guerra Mundial se produjo entre 1914-1918, desarrollo social y económico desigual en el mundo encontramos dos grandes bloques África, Hispanoamérica y Asia, LA EDAD CONTEMPORÁNEA. SIGLOS XX Y XXI SEGUNDA MITAD SIGLO XX desarrollo social y económico desigual en el mundo, Europa. USA, Japón que presenta acceso a la educación, 1900-1975 acontecimientos Segunda República, LA EDAD CONTEMPORÁNEA. SIGLOS XX Y XXI PRIMERA MITAD SIGLO XX Segunda Guerra Mundial, Guerra Civil que termina con dictadura de Franco, Europa. USA, Japón que presenta buena sanidad pública