WARNING:
JavaScript is turned OFF. None of the links on this concept map will
work until it is reactivated.
If you need help turning JavaScript On, click here.
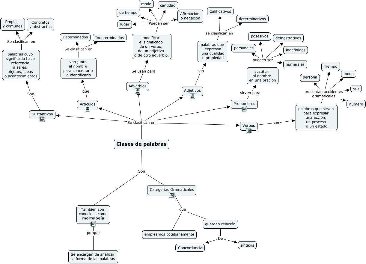
Este Cmap, tiene información relacionada con: Arbol del lenguaje, Clases de palabras Se clasifican en Adjetivos, sustituir al nombre en una oración pueden ser personales, Clases de palabras Son Categorías Gramaticales, Sustantivos Son palabras cuyo significado hace referencia a seres, objetos, ideas o acontecimientos, modificar el significado de un verbo, de un adjetivo o de otro adverbio. Pueden ser de tiempo, palabras que sirven para expresar una acción, un proceso o un estado presentan accidentes gramaticales voz, Adverbios Se usan para modificar el significado de un verbo, de un adjetivo o de otro adverbio., guardan relación De sintaxis, Clases de palabras Se clasifican en Artículos, Adjetivos son palabras que expresan una cualidad o propiedad, Clases de palabras Se clasifican en Adverbios, palabras que expresan una cualidad o propiedad se clasifican en determinativos, palabras que expresan una cualidad o propiedad se clasifican en Calificativos, palabras cuyo significado hace referencia a seres, objetos, ideas o acontecimientos Se clasifican en Propios y comunes, Pronombres sirven para sustituir al nombre en una oración, Categorías Gramaticales que guardan relación, Clases de palabras Se clasifican en Verbos, modificar el significado de un verbo, de un adjetivo o de otro adverbio. Pueden ser lugar, Verbos son palabras que sirven para expresar una acción, un proceso o un estado, Clases de palabras Se clasifican en Pronombres