WARNING:
JavaScript is turned OFF. None of the links on this concept map will
work until it is reactivated.
If you need help turning JavaScript On, click here.
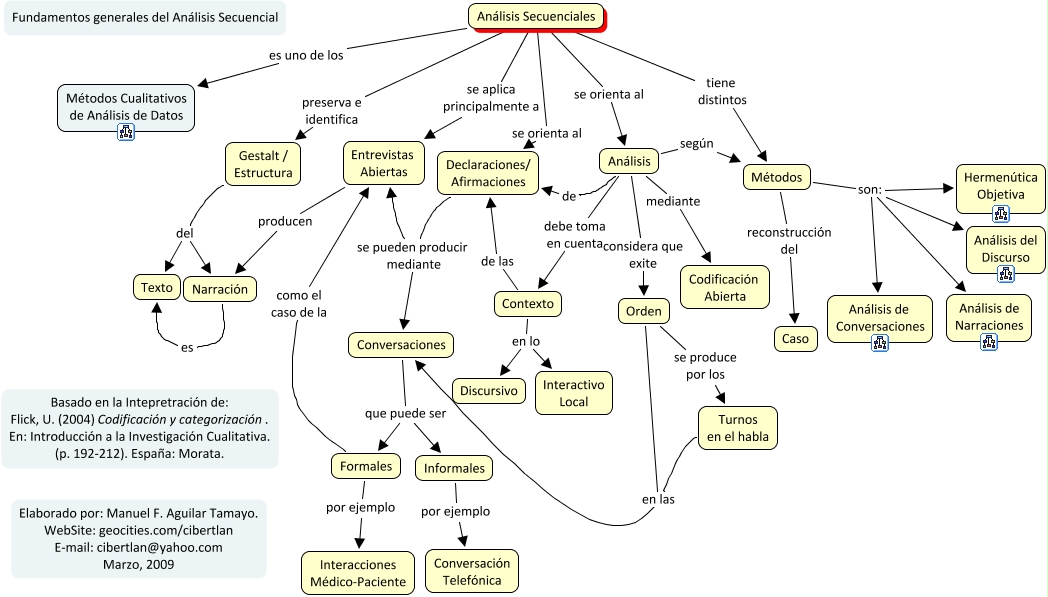
Este Cmap, tiene información relacionada con: Análisis Secuenciales, Análisis de Declaraciones/ Afirmaciones, Análisis debe toma en cuenta Contexto, Contexto en lo Discursivo, Narración es Texto, Métodos reconstrucción del Caso, Orden en las Conversaciones, Orden se produce por los Turnos en el habla, Métodos son: Hermenútica Objetiva, Turnos en el habla en las Conversaciones, Formales como el caso de la Entrevistas Abiertas, Métodos son: Análisis del Discurso, Gestalt / Estructura del Texto, Declaraciones/ Afirmaciones se pueden producir mediante Conversaciones, Gestalt / Estructura del Narración, Análisis Secuenciales se orienta al Análisis, Análisis considera que exite Orden, Métodos son: Análisis de Conversaciones, Análisis Secuenciales se aplica principalmente a Entrevistas Abiertas, Declaraciones/ Afirmaciones se pueden producir mediante Entrevistas Abiertas, Conversaciones que puede ser Formales