Warning:
JavaScript is turned OFF. None of the links on this page will work until it is reactivated.
If you need help turning JavaScript On, click here.
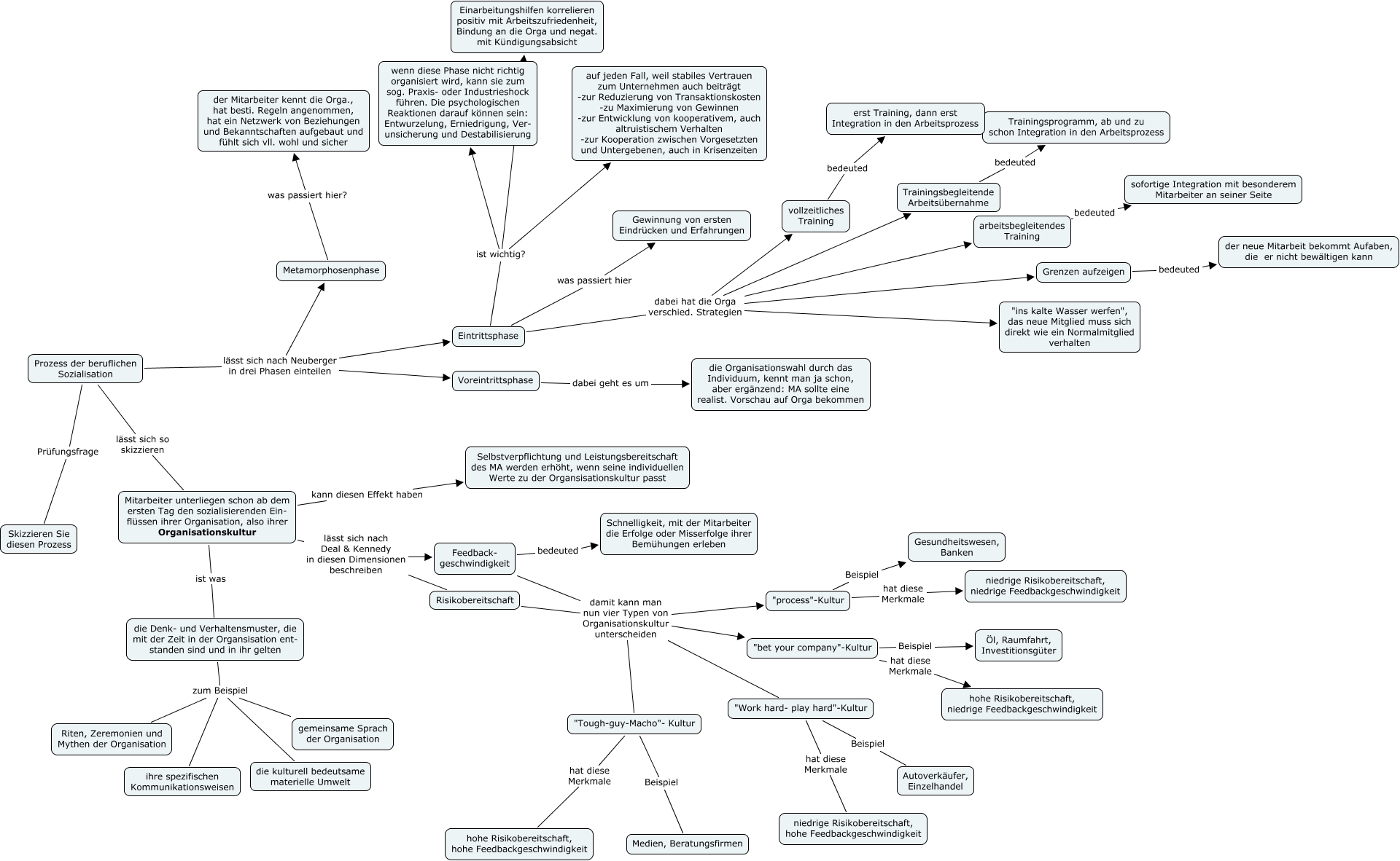
Dieses mit IHMC CmapTools erstellte CMap hat Informationen bezüglich: 4. Berufliche Sozialisation, die Denk- und Verhaltensmuster, die mit der Zeit in der Organsisation ent- standen sind und in ihr gelten zum Beispiel gemeinsame Sprach der Organisation, Eintrittsphase was passiert hier Gewinnung von ersten Eindrücken und Erfahrungen, Eintrittsphase ist wichtig? wenn diese Phase nicht richtig organisiert wird, kann sie zum sog. Praxis- oder Industrieshock führen. Die psychologischen Reaktionen darauf können sein: Entwurzelung, Erniedrigung, Ver- unsicherung und Destabilisierung, Mitarbeiter unterliegen schon ab dem ersten Tag den sozialisierenden Ein- flüssen ihrer Organisation, also ihrer Organisationskultur ist was die Denk- und Verhaltensmuster, die mit der Zeit in der Organsisation ent- standen sind und in ihr gelten, "Tough-guy-Macho"- Kultur hat diese Merkmale hohe Risikobereitschaft, hohe Feedbackgeschwindigkeit, vollzeitliches Training bedeuted erst Training, dann erst Integration in den Arbeitsprozess, Eintrittsphase dabei hat die Orga verschied. Strategien Grenzen aufzeigen, Risikobereitschaft damit kann man nun vier Typen von Organisationskultur unterscheiden "Tough-guy-Macho"- Kultur, Eintrittsphase dabei hat die Orga verschied. Strategien arbeitsbegleitendes Training, Prozess der beruflichen Sozialisation lässt sich nach Neuberger in drei Phasen einteilen Eintrittsphase, Eintrittsphase ist wichtig? auf jeden Fall, weil stabiles Vertrauen zum Unternehmen auch beiträgt -zur Reduzierung von Transaktionskosten -zu Maximierung von Gewinnen -zur Entwicklung von kooperativem, auch altruistischem Verhalten -zur Kooperation zwischen Vorgesetzten und Untergebenen, auch in Krisenzeiten, Feedback- geschwindigkeit damit kann man nun vier Typen von Organisationskultur unterscheiden "Tough-guy-Macho"- Kultur, Eintrittsphase dabei hat die Orga verschied. Strategien "ins kalte Wasser werfen", das neue Mitglied muss sich direkt wie ein Normalmitglied verhalten, Mitarbeiter unterliegen schon ab dem ersten Tag den sozialisierenden Ein- flüssen ihrer Organisation, also ihrer Organisationskultur lässt sich nach Deal & Kennedy in diesen Dimensionen beschreiben Feedback- geschwindigkeit, Feedback- geschwindigkeit bedeuted Schnelligkeit, mit der Mitarbeiter die Erfolge oder Misserfolge ihrer Bemühungen erleben, Risikobereitschaft damit kann man nun vier Typen von Organisationskultur unterscheiden "Work hard- play hard"-Kultur, arbeitsbegleitendes Training bedeuted sofortige Integration mit besonderem Mitarbeiter an seiner Seite, die Denk- und Verhaltensmuster, die mit der Zeit in der Organsisation ent- standen sind und in ihr gelten zum Beispiel die kulturell bedeutsame materielle Umwelt, die Denk- und Verhaltensmuster, die mit der Zeit in der Organsisation ent- standen sind und in ihr gelten zum Beispiel Riten, Zeremonien und Mythen der Organisation, Eintrittsphase dabei hat die Orga verschied. Strategien vollzeitliches Training