Warning:
JavaScript is turned OFF. None of the links on this page will work until it is reactivated.
If you need help turning JavaScript On, click here.
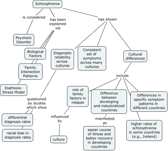
The Concept Map you are trying to access has information related to:
cross cultural models of schizophrenia, Cultural differences include Differences in specific symptom patterns in different countries, Cultural differences include higher rates of schizophrenia in some countries (e.g., Ireland), Diagnostic reliability across cultures questioned by studies which show racial bias in diagnosis rates, Cultural differences include Difference between developing and industrialized countries, Diagnostic reliability across cultures questioned by studies which show differential diagnosis rates, Schizophrenia has been explained via Diathesis- Stress Model, Schizophrenia is considered Psychotic Disorder, role of family factors in relapse influenced by culture, Cultural differences include role of family factors in relapse, Schizophrenia has shown Consistent set of symptoms across many cultures