Warning:
JavaScript is turned OFF. None of the links on this page will work until it is reactivated.
If you need help turning JavaScript On, click here.
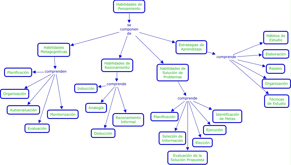
The Concept Map you are trying to access has information related to:
Habilidades de Pensamiento, Habilidades Metagognitivas comprenden Organización, Habilidades de Solución de Problemas comprende Elección, Estrategias de Aprendizaje comprende Organización, Habilidades de Pensamiento se componen de Habilidades de Razonamiento, Habilidades de Razonamiento comprende Razonamiento Informal, Estrategias de Aprendizaje comprende Hábitos de Estudio, Habilidades de Solución de Problemas comprende Seleción de Información, Habilidades de Razonamiento comprende Analogía, Habilidades de Solución de Problemas comprende Identificación de Metas, Estrategias de Aprendizaje comprende Repaso