Warning:
JavaScript is turned OFF. None of the links on this page will work until it is reactivated.
If you need help turning JavaScript On, click here.
The Concept Map you are trying to access has information related to:
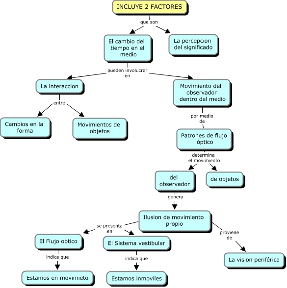
procesos biologicos, Patrones de flujo óptico determina el movimiento de objetos, La interaccion entre Cambios en la forma, El Flujo obtico indica que Estamos en movimieto, El Sistema vestibular indica que Estamos inmoviles, Ilusion de movimiento propio proviene de La vision periférica, Ilusion de movimiento propio se presenta en El Sistema vestibular, del observador genera Ilusion de movimiento propio, El cambio del tiempo en el medio pueden involucrar en Movimiento del observador dentro del medio, El cambio del tiempo en el medio pueden involucrar en La interaccion, Patrones de flujo óptico determina el movimiento del observador