Warning:
JavaScript is turned OFF. None of the links on this page will work until it is reactivated.
If you need help turning JavaScript On, click here.
The Concept Map you are trying to access has information related to:
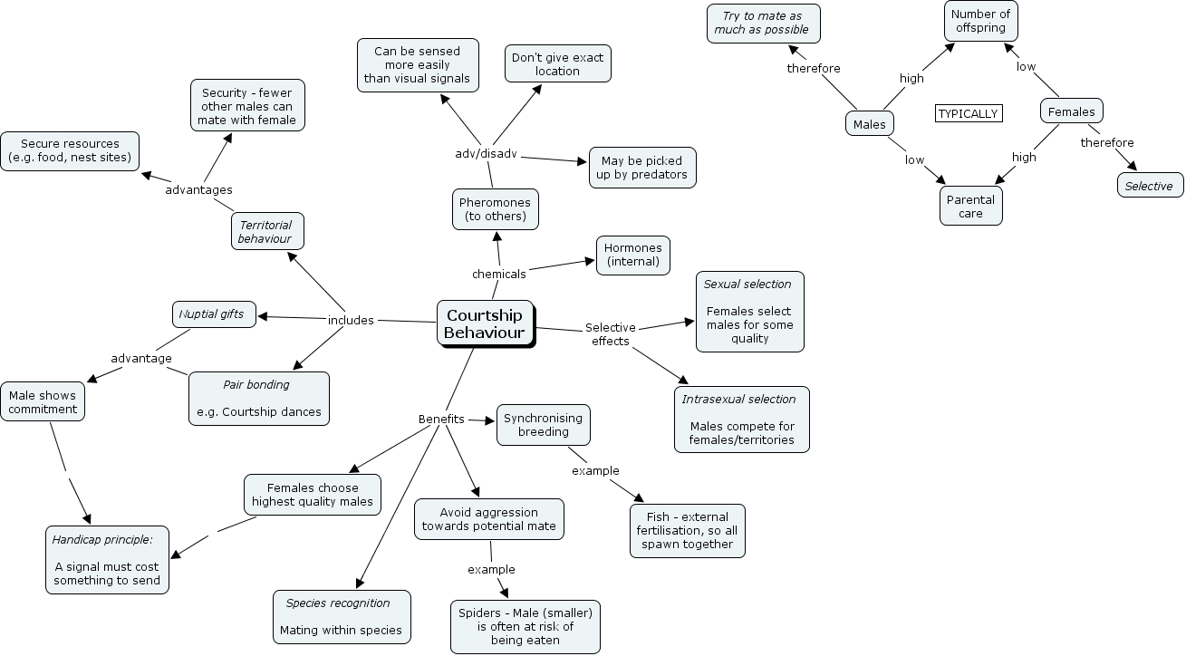
Courtship behaviour Tom K, Courtship Behaviour chemicals Hormones (internal), Courtship Behaviour Selective effects Sexual selection Females select males for some quality, Courtship Behaviour Benefits Species recognition Mating within species, Females choose highest quality males Handicap principle: A signal must cost something to send, Courtship Behaviour Benefits Synchronising breeding, Courtship Behaviour includes Territorial behaviour, Males therefore Try to mate as much as possible, Territorial behaviour advantages Security - fewer other males can mate with female, Courtship Behaviour includes Pair bonding e.g. Courtship dances, Males high Number of offspring