Warning:
JavaScript is turned OFF. None of the links on this page will work until it is reactivated.
If you need help turning JavaScript On, click here.
The Concept Map you are trying to access has information related to:
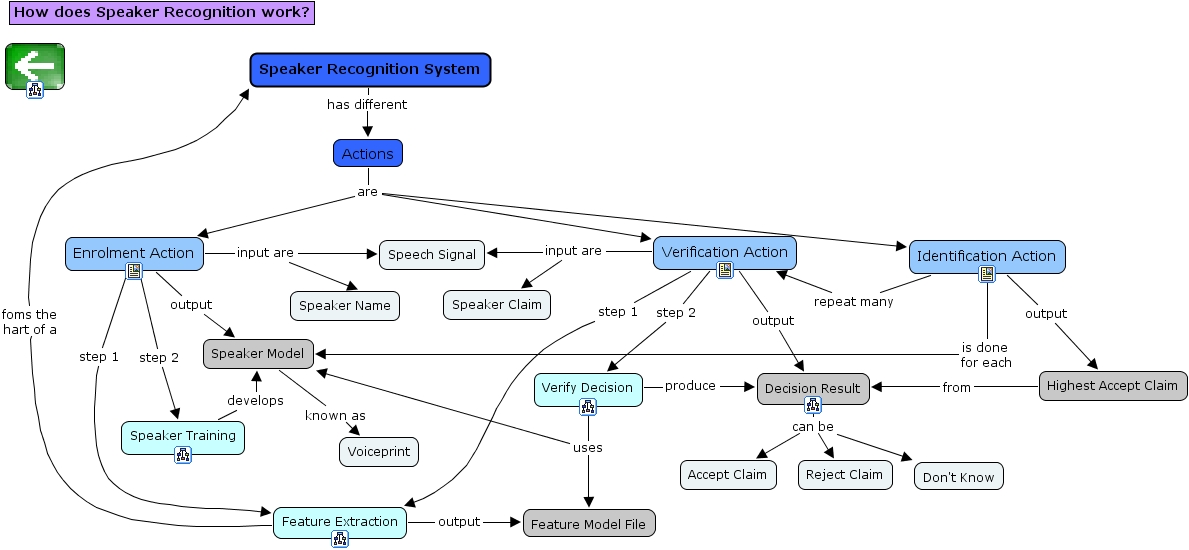
2.1 How Speaker Recognition work, Enrolment Action input are Speaker Name, Verification Action step 1 Feature Extraction, Identification Action is done for each Speaker Model, Enrolment Action input are Speech Signal, Speaker Training develops Speaker Model, Feature Extraction output Feature Model File, Enrolment Action step 1 Feature Extraction, Verify Decision uses Speaker Model, Enrolment Action output Speaker Model, Actions are Enrolment Action