Warning:
JavaScript is turned OFF. None of the links on this page will work until it is reactivated.
If you need help turning JavaScript On, click here.
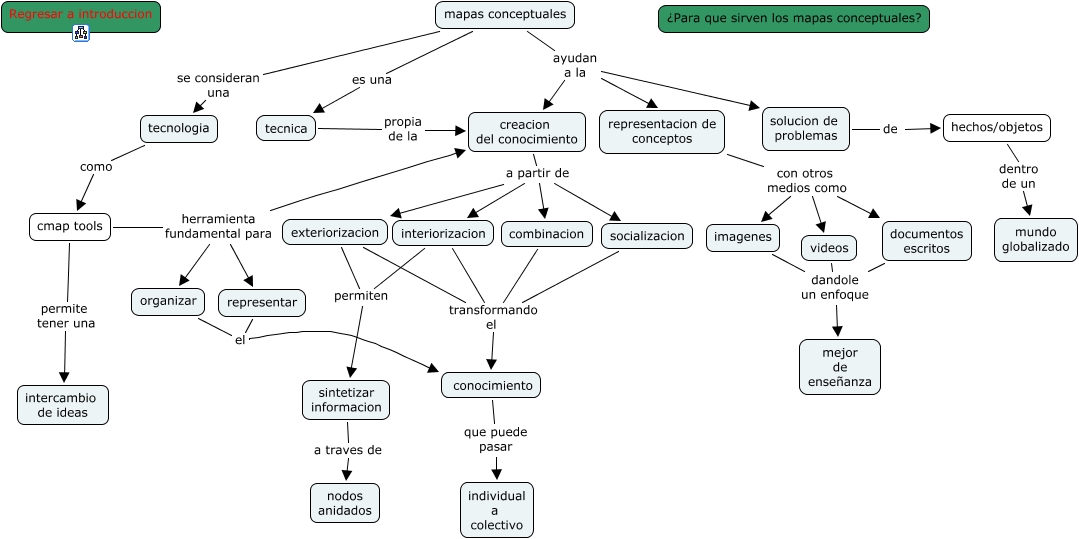
Este mapa conceptual tiene información relacionada a: mapas conceptuales, mapas conceptuales se consideran una tecnologia, interiorizacion transformando el conocimiento, cmap tools herramienta fundamental para creacion del conocimiento, exteriorizacion transformando el conocimiento, solucion de problemas de hechos/objetos, tecnologia como cmap tools, creacion del conocimiento a partir de exteriorizacion, cmap tools herramienta fundamental para organizar, mapas conceptuales ayudan a la representacion de conceptos, sintetizar informacion a traves de nodos anidados