WARNING:
JavaScript is turned OFF. None of the links on this concept map will
work until it is reactivated.
If you need help turning JavaScript On, click here.
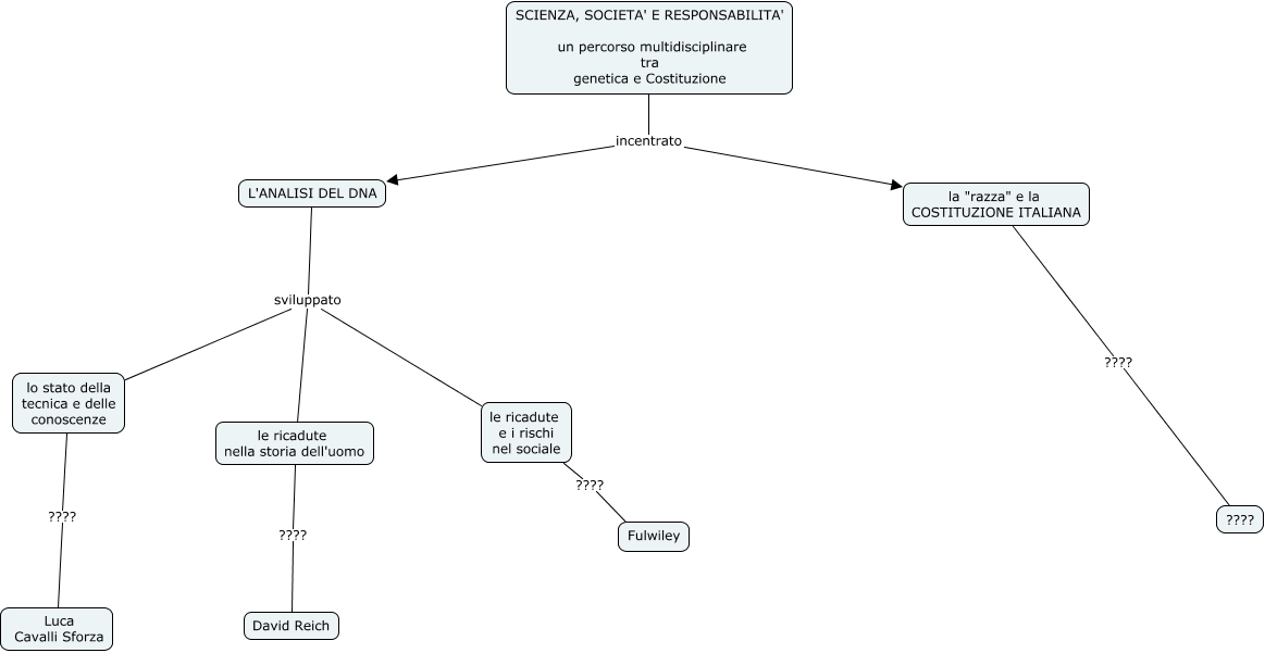
Questa Cmap, creata con IHMC CmapTools, contiene informazioni relative a: Chi siamo, SCIENZA, SOCIETA' E RESPONSABILITA' un percorso multidisciplinare tra genetica e Costituzione incentrato L'ANALISI DEL DNA, L'ANALISI DEL DNA sviluppato le ricadute nella storia dell'uomo, le ricadute e i rischi nel sociale ???? Fulwiley, L'ANALISI DEL DNA sviluppato le ricadute e i rischi nel sociale, le ricadute nella storia dell'uomo ???? David Reich, la "razza" e la COSTITUZIONE ITALIANA ???? ????, L'ANALISI DEL DNA sviluppato lo stato della tecnica e delle conoscenze, SCIENZA, SOCIETA' E RESPONSABILITA' un percorso multidisciplinare tra genetica e Costituzione incentrato la "razza" e la COSTITUZIONE ITALIANA, lo stato della tecnica e delle conoscenze ???? Luca Cavalli Sforza