WARNING:
JavaScript is turned OFF. None of the links on this concept map will
work until it is reactivated.
If you need help turning JavaScript On, click here.
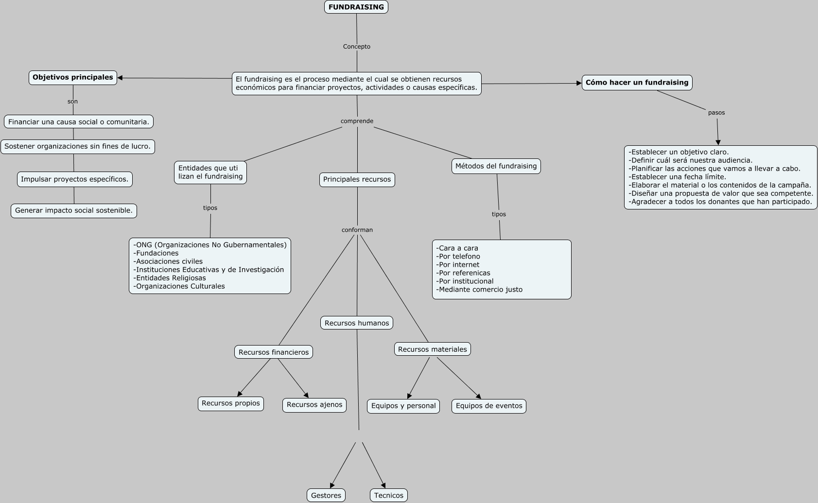
Este Cmap, tiene información relacionada con: Mapa conceptual Fundraising, Recursos materiales ???? Equipos de eventos, El fundraising es el proceso mediante el cual se obtienen recursos económicos para financiar proyectos, actividades o causas específicas. comprende Métodos del fundraising, Recursos financieros ???? Recursos ajenos, Objetivos principales son Generar impacto social sostenible., El fundraising es el proceso mediante el cual se obtienen recursos económicos para financiar proyectos, actividades o causas específicas. ???? Cómo hacer un fundraising, Cómo hacer un fundraising pasos -Establecer un objetivo claro. -Definir cuál será nuestra audiencia. -Planificar las acciones que vamos a llevar a cabo. -Establecer una fecha límite. -Elaborar el material o los contenidos de la campaña. -Diseñar una propuesta de valor que sea competente. -Agradecer a todos los donantes que han participado., El fundraising es el proceso mediante el cual se obtienen recursos económicos para financiar proyectos, actividades o causas específicas. comprende Principales recursos, El fundraising es el proceso mediante el cual se obtienen recursos económicos para financiar proyectos, actividades o causas específicas. ???? Objetivos principales, Recursos materiales ???? Equipos y personal, Principales recursos conforman Recursos materiales, Recursos humanos Gestores, Principales recursos conforman Recursos humanos, Entidades que uti lizan el fundraising tipos -ONG (Organizaciones No Gubernamentales) -Fundaciones -Asociaciones civiles -Instituciones Educativas y de Investigación -Entidades Religiosas -Organizaciones Culturales, FUNDRAISING Concepto El fundraising es el proceso mediante el cual se obtienen recursos económicos para financiar proyectos, actividades o causas específicas., Principales recursos conforman Recursos financieros, Recursos financieros ???? Recursos propios, Métodos del fundraising tipos -Cara a cara -Por telefono -Por internet -Por referenicas -Por institucional -Mediante comercio justo, Recursos humanos Tecnicos, El fundraising es el proceso mediante el cual se obtienen recursos económicos para financiar proyectos, actividades o causas específicas. comprende Entidades que uti lizan el fundraising