WARNING:
JavaScript is turned OFF. None of the links on this concept map will
work until it is reactivated.
If you need help turning JavaScript On, click here.
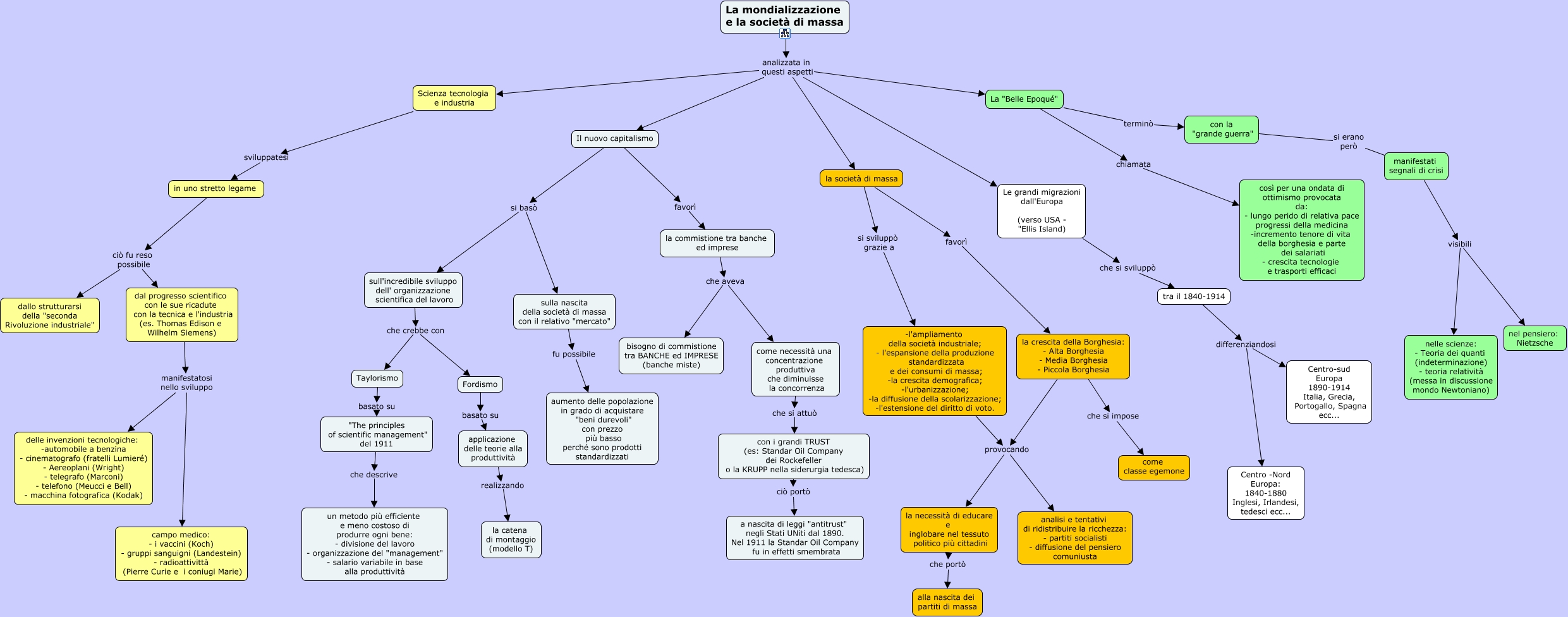
Questa Cmap, creata con IHMC CmapTools, contiene informazioni relative a: mondializzazione e la società di massa, la crescita della Borghesia: - Alta Borghesia - Media Borghesia - Piccola Borghesia provocando la necessità di educare e inglobare nel tessuto politico più cittadini, Le grandi migrazioni dall'Europa (verso USA - "Ellis Island) che si sviluppò tra il 1840-1914, La mondializzazione e la società di massa analizzata in questi aspetti Scienza tecnologia e industria, con i grandi TRUST (es: Standar Oil Company dei Rockefeller o la KRUPP nella siderurgia tedesca) ciò portò a nascita di leggi "antitrust" negli Stati UNiti dal 1890. Nel 1911 la Standar Oil Company fu in effetti smembrata, "The principles of scientific management" del 1911 che descrive un metodo più efficiente e meno costoso di produrre ogni bene: - divisione del lavoro - organizzazione del "management" - salario variabile in base alla produttività, dal progresso scientifico con le sue ricadute con la tecnica e l'industria (es. Thomas Edison e Wilhelm Siemens) manifestatosi nello sviluppo campo medico: - i vaccini (Koch) - gruppi sanguigni (Landestein) - radioattivittà (Pierre Curie e i coniugi Marie), la società di massa favorì la crescita della Borghesia: - Alta Borghesia - Media Borghesia - Piccola Borghesia, manifestati segnali di crisi visibili nel pensiero: Nietzsche, dal progresso scientifico con le sue ricadute con la tecnica e l'industria (es. Thomas Edison e Wilhelm Siemens) manifestatosi nello sviluppo delle invenzioni tecnologiche: -automobile a benzina - cinematografo (fratelli Lumieré) - Aereoplani (Wright) - telegrafo (Marconi) - telefono (Meucci e Bell) - macchina fotografica (Kodak), Il nuovo capitalismo si basò sull'incredibile sviluppo dell' organizzazione scientifica del lavoro, La "Belle Epoqué" terminò con la "grande guerra", tra il 1840-1914 differenziandosi Centro -Nord Europa: 1840-1880 Inglesi, Irlandesi, tedesci ecc..., -l'ampliamento della società industriale; - l'espansione della produzione standardizzata e dei consumi di massa; -la crescita demografica; -l'urbanizzazione; -la diffusione della scolarizzazione; -l'estensione del diritto di voto. provocando la necessità di educare e inglobare nel tessuto politico più cittadini, la necessità di educare e inglobare nel tessuto politico più cittadini che portò alla nascita dei partiti di massa, la commistione tra banche ed imprese che aveva come necessità una concentrazione produttiva che diminuisse la concorrenza, tra il 1840-1914 differenziandosi Centro-sud Europa 1890-1914 Italia, Grecia, Portogallo, Spagna ecc..., Il nuovo capitalismo favorì la commistione tra banche ed imprese, Taylorismo basato su "The principles of scientific management" del 1911, la commistione tra banche ed imprese che aveva bisogno di commistione tra BANCHE ed IMPRESE (banche miste), La mondializzazione e la società di massa analizzata in questi aspetti Il nuovo capitalismo