WARNING:
JavaScript is turned OFF. None of the links on this concept map will
work until it is reactivated.
If you need help turning JavaScript On, click here.
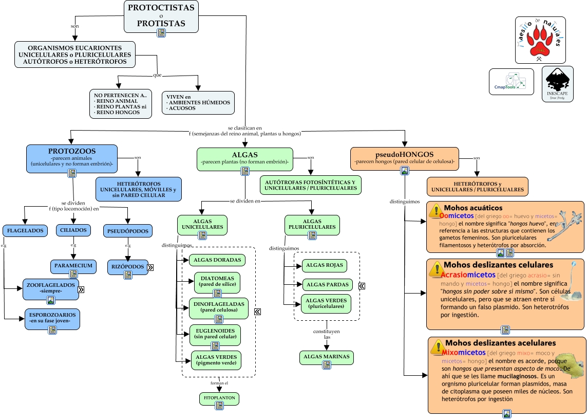
Este Cmap, tiene información relacionada con: Tema 18.4 Microbios protoctistas, ALGAS UNICELULARES distinguimos DIATOMEAS (pared de sílice), ALGAS UNICELULARES distinguimos ALGAS DORADAS, PROTOZOOS -parecen animales (unicelulares y no forman embrión)- se dividen f (tipo locomoción) en PSEUDÓPODOS, PROTOCTISTAS o PROTISTAS se clasifican en f (semejanzas del reino animal, plantas u hongos) ALGAS -parecen plantas (no forman embrión)-, ALGAS PLURICELULARES distinguimos ALGAS PARDAS, ???? forman el FITOPLANTON, ALGAS PLURICELULARES distinguimos ALGAS ROJAS, CILIADOS e.g PARAMECIUM, PROTOZOOS -parecen animales (unicelulares y no forman embrión)- se dividen f (tipo locomoción) en FLAGELADOS, FLAGELADOS e.g ESPOROZOARIOS -en su fase joven-, PROTOCTISTAS o PROTISTAS se clasifican en f (semejanzas del reino animal, plantas u hongos) pseudoHONGOS -parecen hongos (pared celular de celulosa)-, 1 flagelo e.g Leishmania, PSEUDÓPODOS e.g FORAMÍNIFEROS (calcárea), ORGANISMOS EUCARIONTES UNICELULARES o PLURICELULARES AUTÓTROFOS o HETERÓTROFOS que NO PERTENECEN A.. · REINO ANIMAL · REINO PLANTAS ni · REINO HONGOS, PROTOCTISTAS o PROTISTAS se clasifican en f (semejanzas del reino animal, plantas u hongos) PROTOZOOS -parecen animales (unicelulares y no forman embrión)-, ALGAS UNICELULARES distinguimos DINOFLAGELADAS (pared celulosa), ALGAS -parecen plantas (no forman embrión)- se dividen en ALGAS PLURICELULARES, 8 flagelos e.g Giardia, ALGAS -parecen plantas (no forman embrión)- son AUTÓTROFAS FOTOSÍNTÉTICAS Y UNICELULARES / PLURICELUALRES, PROTOCTISTAS o PROTISTAS son ORGANISMOS EUCARIONTES UNICELULARES o PLURICELULARES AUTÓTROFOS o HETERÓTROFOS