WARNING:
JavaScript is turned OFF. None of the links on this concept map will
work until it is reactivated.
If you need help turning JavaScript On, click here.
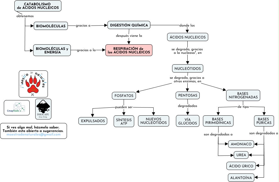
Este Cmap, tiene información relacionada con: Tema 08.06 Catabolismo de los ácidos nucleicos, BASES PÚRICAS son degradadas a ALANTOÍNA, DIGESTIÓN QUÍMICA donde los ÁCIDOS NUCLEICOS, ÁCIDOS NUCLEICOS se degrada, gracias a la nucleasa*, en NUCLEÓTIDOS, DIGESTIÓN QUÍMICA después viene la RESPIRACIÓN de los ÁCIDOS NUCLEICOS, BASES NITROGENADAS de tipo BASES PIRIMIDÍNICAS, CATABOLISMO de ÁCIDOS NUCLEICOS obtenemos BIOMOLÉCULAS, NUCLEÓTIDOS se degrada, gracias a otras enzimas, en BASES NITROGENADAS, CATABOLISMO de ÁCIDOS NUCLEICOS obtenemos BIOMOLÉCULAS y ENERGÍA, FOSFATOS pueden ser EXPULSADOS, BASES PÚRICAS son degradadas a UREA, NUCLEÓTIDOS se degrada, gracias a otras enzimas, en PENTOSAS, BASES NITROGENADAS de tipo BASES PÚRICAS, BASES PÚRICAS son degradadas a AMONIACO, PENTOSAS degradadas VÍA GLÚCIDOS, BIOMOLÉCULAS gracias a DIGESTIÓN QUÍMICA, NUCLEÓTIDOS se degrada, gracias a otras enzimas, en FOSFATOS, BASES PÚRICAS son degradadas a ÁCIDO ÚRICO, BASES PIRIMIDÍNICAS son degradadas a UREA, BASES PIRIMIDÍNICAS son degradadas a AMONIACO, FOSFATOS pueden ser SÍNTESIS ATP