WARNING:
JavaScript is turned OFF. None of the links on this concept map will
work until it is reactivated.
If you need help turning JavaScript On, click here.
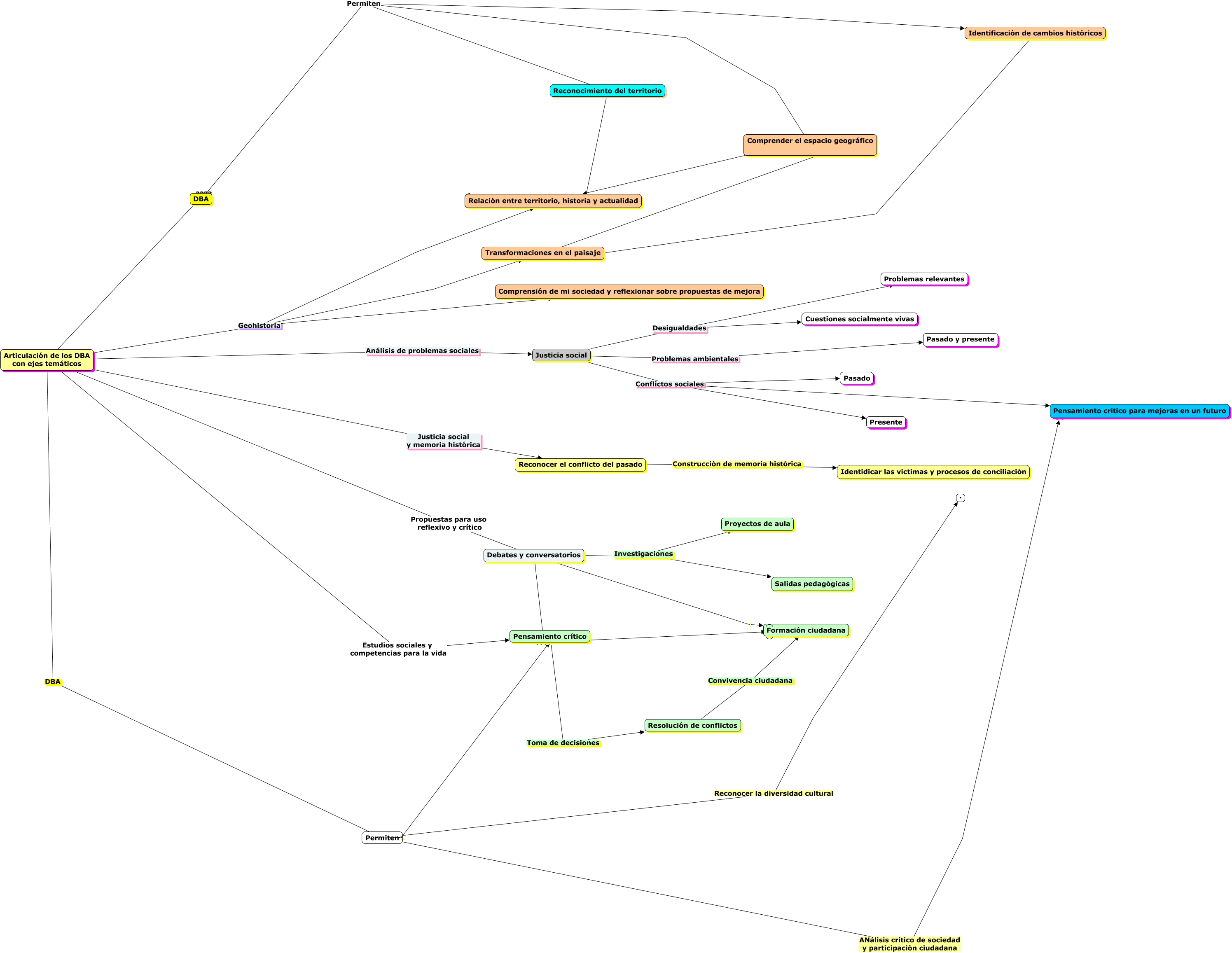
Este Cmap, tiene información relacionada con: SOCIALES 17 MARZO, Debates y conversatorios ????, Justicia social Desigualdades Cuestiones socialmente vivas, Articulación de los DBA con ejes temáticos Geohistoria Relación entre territorio, historia y actualidad, Articulación de los DBA con ejes temáticos Estudios sociales y competencias para la vida Pensamiento crítico, DBA Permiten Comprender el espacio geográfico, Permiten ANálisis crítico de sociedad y participación ciudadana ., Debates y conversatorios Investigaciones Salidas pedagógicas, Justicia social Conflictos sociales Pasado, Permiten Reconocer la diversidad cultural ., Transformaciones en el paisaje ???? Comprender el espacio geográfico, Articulación de los DBA con ejes temáticos Geohistoria Transformaciones en el paisaje, Comprender el espacio geográfico ???? Relación entre territorio, historia y actualidad, Articulación de los DBA con ejes temáticos DBA Permiten, Debates y conversatorios Formación ciudadana, Articulación de los DBA con ejes temáticos Justicia social y memoria histórica Reconocer el conflicto del pasado, Justicia social Problemas ambientales Pasado y presente, Justicia social Conflictos sociales Presente, Justicia social Conflictos sociales Pensamiento crítico para mejoras en un futuro, Debates y conversatorios Investigaciones Proyectos de aula, DBA Permiten Identificación de cambios históricos