WARNING:
JavaScript is turned OFF. None of the links on this concept map will
work until it is reactivated.
If you need help turning JavaScript On, click here.
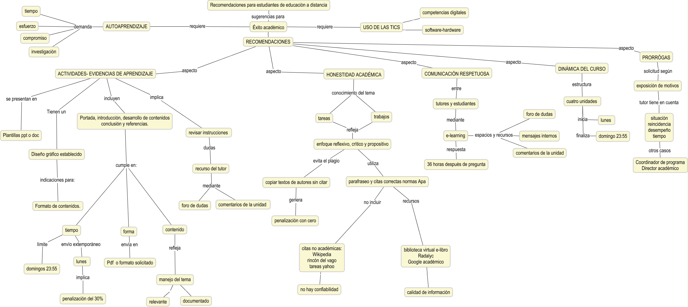
Este Cmap, tiene información relacionada con: mapa conceptual Salazar_Lilian, manejo del tema relevante, e-learning respuesta 36 horas después de pregunta, ACTIVIDADES- EVIDENCIAS DE APRENDIZAJE incluyen Portada, introducción, desarrollo de contenidos conclusión y referencias., Éxito académico . RECOMENDACIONES, RECOMENDACIONES aspecto DINÁMICA DEL CURSO, PRORRÓGAS solicitud según exposición de motivos, enfoque reflexivo, crítico y propositivo utiliza parafraseo y citas correctas normas Apa, forma envía en Pdf o formato solicitado, tiempo envío extemporáneo lunes, exposición de motivos tutor tiene en cuenta situación reincidencia desempeño tiempo, revisar instrucciones dudas recurso del tutor, cuatro unidades inicia lunes, ACTIVIDADES- EVIDENCIAS DE APRENDIZAJE Tienen un Diseño gráfico establecido, AUTOAPRENDIZAJE demanda compromiso, COMUNICACIÓN RESPETUOSA entre tutores y estudiantes, HONESTIDAD ACADÉMICA conocimiento del tema trabajos, RECOMENDACIONES aspecto PRORRÓGAS, Portada, introducción, desarrollo de contenidos conclusión y referencias. cumple en: tiempo, cuatro unidades finaliza domingo 23:55, tutores y estudiantes mediante e-learning