WARNING:
JavaScript is turned OFF. None of the links on this concept map will
work until it is reactivated.
If you need help turning JavaScript On, click here.
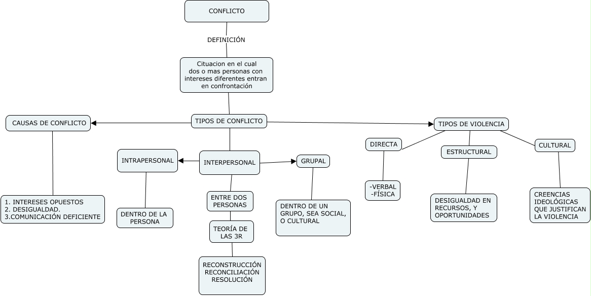
Este Cmap, tiene información relacionada con: CONFLICTO, DIRECTA ???? -VERBAL -FÍSICA, CONFLICTO DEFINICIÓN TIPOS DE CONFLICTO, TIPOS DE CONFLICTO ???? CAUSAS DE CONFLICTO, CULTURAL ???? CREENCIAS IDEOLÓGICAS QUE JUSTIFICAN LA VIOLENCIA, GRUPAL ???? DENTRO DE UN GRUPO, SEA SOCIAL, O CULTURAL, ENTRE DOS PERSONAS ???? TEORÍA DE LAS 3R, INTERPERSONAL ???? INTRAPERSONAL, INTRAPERSONAL ???? DENTRO DE LA PERSONA, TIPOS DE CONFLICTO ???? INTERPERSONAL, TIPOS DE CONFLICTO ???? TIPOS DE VIOLENCIA, TIPOS DE VIOLENCIA ???? CULTURAL, INTERPERSONAL ???? ENTRE DOS PERSONAS, TIPOS DE VIOLENCIA ???? DIRECTA, TIPOS DE VIOLENCIA ???? ESTRUCTURAL, CAUSAS DE CONFLICTO ???? 1. INTERESES OPUESTOS 2. DESIGUALDAD. 3.COMUNICACIÓN DEFICIENTE, INTERPERSONAL ???? GRUPAL, TEORÍA DE LAS 3R ???? RECONSTRUCCIÓN RECONCILIACIÓN RESOLUCIÓN, ESTRUCTURAL ???? DESIGUALDAD EN RECURSOS, Y OPORTUNIDADES