WARNING:
JavaScript is turned OFF. None of the links on this concept map will
work until it is reactivated.
If you need help turning JavaScript On, click here.
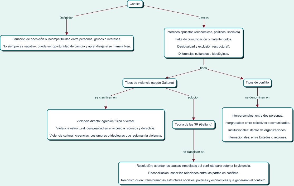
Este Cmap, tiene información relacionada con: CONCEPTO DE CONFLICTO, Tipos de violencia (según Galtung) solucion Teoría de las 3R (Galtung), Tipos de violencia (según Galtung) se clasifican en Violencia directa: agresión física o verbal. Violencia estructural: desigualdad en el acceso a recursos y derechos. Violencia cultural: creencias, costumbres o ideologías que legitiman la violencia., Intereses opuestos (económicos, políticos, sociales). Falta de comunicación o malentendidos. Desigualdad y exclusión (estructural). Diferencias culturales o ideológicas. tipos Tipos de conflito, Tipos de conflito se denominan en Interpersonales: entre dos personas. Intergrupales: entre colectivos o comunidades. Institucionales: dentro de organizaciones. Internacionales: entre Estados o regiones., Conflito Definicion Situación de oposición o incompatibilidad entre personas, grupos o intereses. No siempre es negativo: puede ser oportunidad de cambio y aprendizaje si se maneja bien., Conflito causas Intereses opuestos (económicos, políticos, sociales). Falta de comunicación o malentendidos. Desigualdad y exclusión (estructural). Diferencias culturales o ideológicas., Intereses opuestos (económicos, políticos, sociales). Falta de comunicación o malentendidos. Desigualdad y exclusión (estructural). Diferencias culturales o ideológicas. tipos Tipos de violencia (según Galtung), Teoría de las 3R (Galtung) se clasifican en Resolución: abordar las causas inmediatas del conflicto para detener la violencia. Reconciliación: sanar las relaciones entre las partes en conflicto. Reconstrucción: transformar las estructuras sociales, políticas y económicas que generaron el conflicto.