WARNING:
JavaScript is turned OFF. None of the links on this concept map will
work until it is reactivated.
If you need help turning JavaScript On, click here.
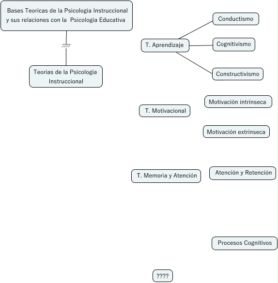
Este Cmap, tiene información relacionada con: teorias, Bases Teoricas de la Psicologia Instruccional y sus relaciones con la Psicologia Educativa ???? Teorias de la Psicologia Instruccional, T. Aprendizaje ???? Cognitivismo, T. Aprendizaje ???? Conductismo, T. Aprendizaje ???? Constructivismo